| Category | ID | Term | DB Object | Evidence | Organism | Reference |
|---|---|---|---|---|---|---|
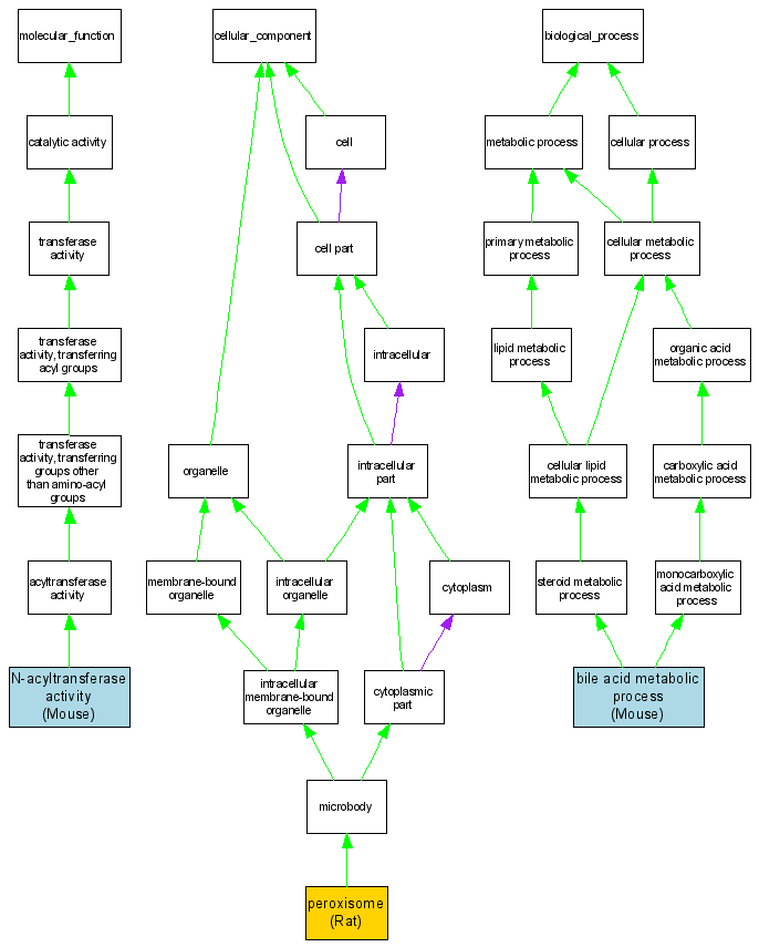
| Molecular Function | GO:0016410 | N-acyltransferase activity | MGI:106642 | IDA | Mouse | MGI:MGI:893269|PMID:9215542 |
| Cellular Component | GO:0005777 | peroxisome | RGD:2190 | IDA | Rat | RGD:1599435|PMID:17256745 |
| Cellular Component | GO:0005777 | peroxisome | RGD:2190 | IDA | Rat | RGD:14561759 |
| Biological Process | GO:0008206 | bile acid metabolic process | MGI:106642 | IDA | Mouse | MGI:MGI:893269|PMID:9215542 |