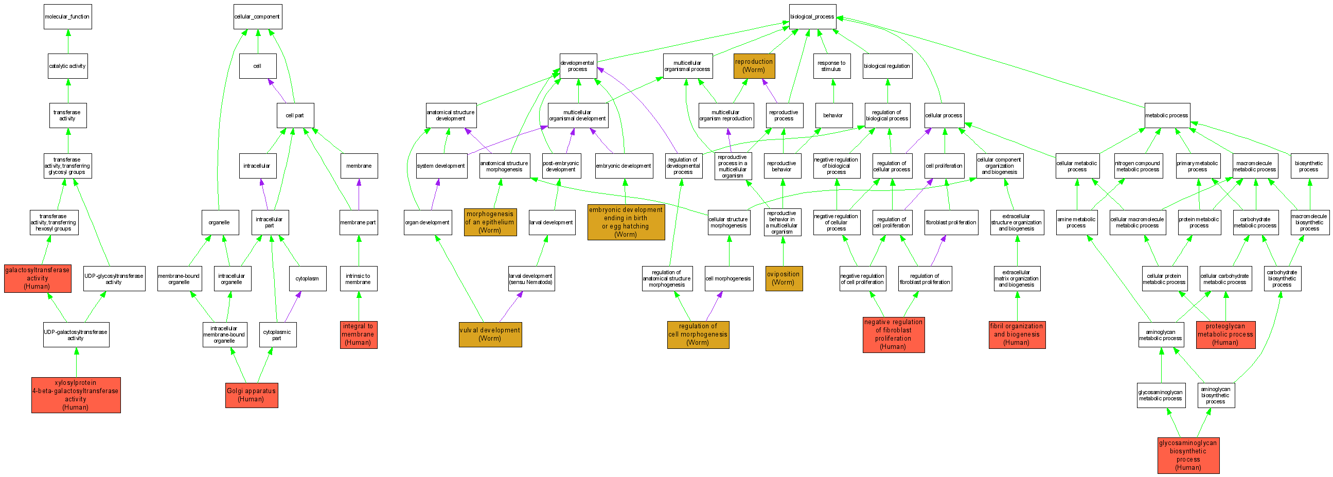
| Category | ID | Term | DB Object | Evidence | Organism | Reference |
| Molecular Function | GO:0008378 | galactosyltransferase activity |
Q9UBV7 | IDA | Human | PMID:10506123 |
| Molecular Function | GO:0008378 | galactosyltransferase activity |
Q9UBV7 | IMP | Human | PMID:16583246 |
| Molecular Function | GO:0046525 | xylosylprotein 4-beta-galactosyltransferase activity |
Q9UBV7 | IDA | Human | PMID:10438455 |
| Cellular Component | GO:0005794 | Golgi apparatus |
Q9UBV7 | IDA | Human | PMID:10506123 |
| Cellular Component | GO:0016021 | integral to membrane |
Q9UBV7 | IDA | Human | PMID:10438455 |
| Biological Process | GO:0009792 | embryonic development ending in birth or egg hatching |
WBGene00005021 | IMP | Worm | WB:WBPaper00004651|PMID:11231151 |
| Biological Process | GO:0009792 | embryonic development ending in birth or egg hatching |
WBGene00005021 | IMP | Worm | WB:WBPaper00003405|PMID:9927677 |
| Biological Process | GO:0043206 | fibril organization and biogenesis |
Q9UBV7 | IMP | Human | PMID:16583246 |
| Biological Process | GO:0006024 | glycosaminoglycan biosynthetic process |
Q9UBV7 | IDA | Human | PMID:10438455 |
| Biological Process | GO:0002009 | morphogenesis of an epithelium |
WBGene00005021 | IMP | Worm | WB:WBPaper00003405|PMID:9927677 |
| Biological Process | GO:0048147 | negative regulation of fibroblast proliferation |
Q9UBV7 | IMP | Human | PMID:16583246 |
| Biological Process | GO:0018991 | oviposition |
WBGene00005021 | IMP | Worm | WB:WBPaper00003405|PMID:9927677 |
| Biological Process | GO:0006029 | proteoglycan metabolic process |
Q9UBV7 | IMP | Human | PMID:16583246 |
| Biological Process | GO:0022604 | regulation of cell morphogenesis |
WBGene00005021 | IMP | Worm | WB:WBPaper00003405|PMID:9927677 |
| Biological Process | GO:0000003 | reproduction |
WBGene00005021 | IMP | Worm | WB:WBPaper00003405|PMID:9927677 |
| Biological Process | GO:0040025 | vulval development |
WBGene00005021 | IMP | Worm | WB:WBPaper00003405|PMID:9927677 |