| Category | ID | Term | DB Object | Evidence | Organism | Reference |
|---|---|---|---|---|---|---|
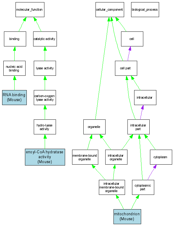
| Molecular Function | GO:0004300 | enoyl-CoA hydratase activity | MGI:1338011 | IDA | Mouse | MGI:MGI:1332868|PMID:10072761 |
| Molecular Function | GO:0003723 | RNA binding | MGI:1338011 | IDA | Mouse | MGI:MGI:1332868|PMID:10072761 |
| Cellular Component | GO:0005739 | mitochondrion | MGI:1338011 | IDA | Mouse | MGI:MGI:1332868|PMID:10072761 |
| Cellular Component | GO:0005739 | mitochondrion | MGI:1338011 | IDA | Mouse | MGI:MGI:2682130|PMID:14651853 |