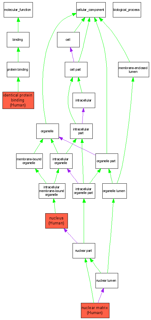
Compare GO annotations for ATXN1 and its orthologs

A table of the annotations represented in this image is provided below.
CategoryIDTermDB ObjectEvidenceOrganismReference
Molecular FunctionGO:0042802identical protein binding P54253IPIHumanPMID:11001934
Cellular ComponentGO:0016363nuclear matrix P54253IDAHumanPMID:9353120
Cellular ComponentGO:0005634nucleus P54253IDAHumanPMID:9353120