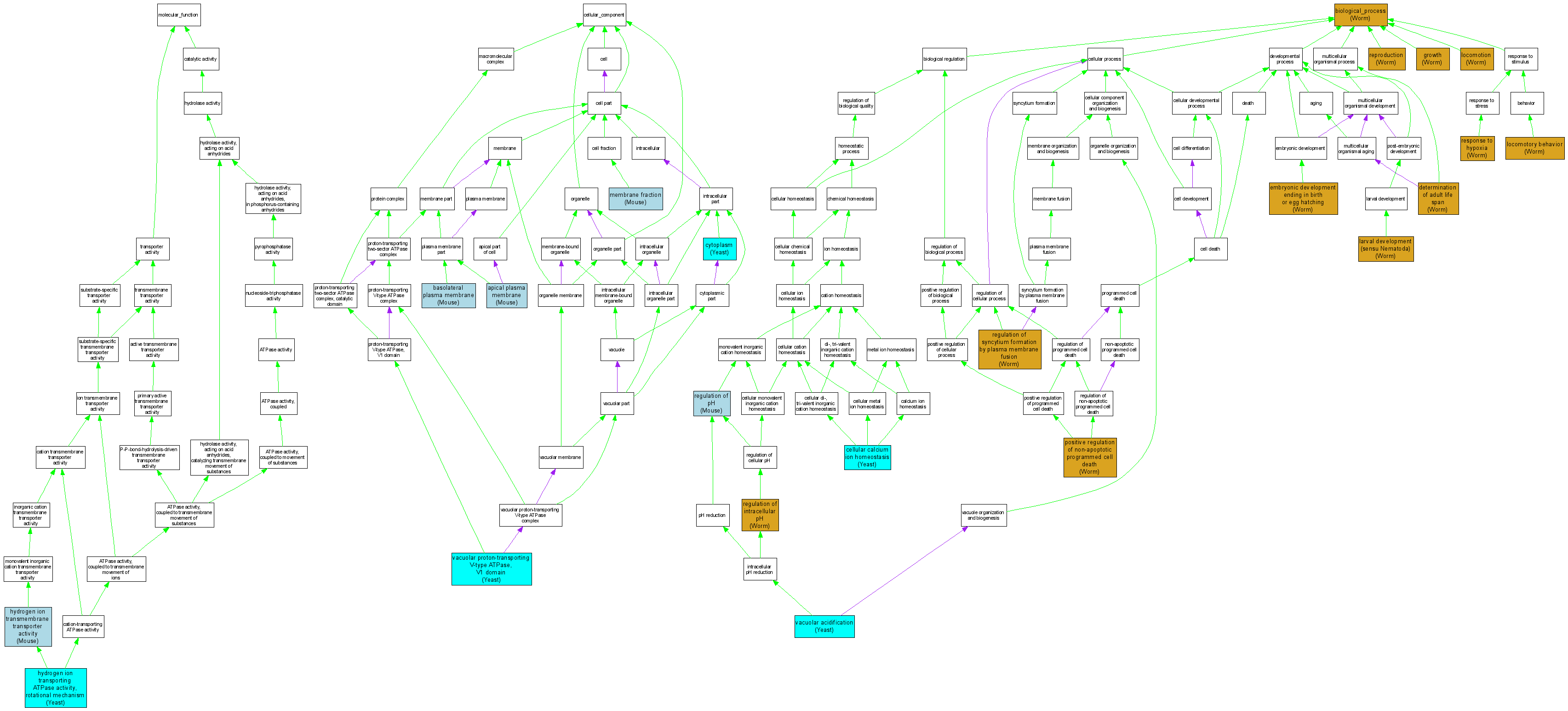
| Category | ID | Term | DB Object | Evidence | Organism | Reference |
| Molecular Function | GO:0015078 | hydrogen ion transmembrane transporter activity |
MGI:103285 | IMP | Mouse | MGI:MGI:3603983|PMID:16174750 |
| Molecular Function | GO:0046961 | hydrogen ion transporting ATPase activity, rotational mechanism |
S000000331 | IMP | Yeast | SGD_REF:S000051767|PMID:2141385 |
| Cellular Component | GO:0016324 | apical plasma membrane |
MGI:103285 | IDA | Mouse | MGI:MGI:2687341|PMID:14585495 |
| Cellular Component | GO:0016323 | basolateral plasma membrane |
MGI:103285 | IDA | Mouse | MGI:MGI:2687341|PMID:14585495 |
| Cellular Component | GO:0016323 | basolateral plasma membrane |
MGI:103285 | IDA | Mouse | MGI:MGI:3603983|PMID:16174750 |
| Cellular Component | GO:0005737 | cytoplasm |
S000000331 | IDA | Yeast | SGD_REF:S000069459|PMID:11914276 |
| Cellular Component | GO:0005624 | membrane fraction |
MGI:103285 | IDA | Mouse | MGI:MGI:2687341|PMID:14585495 |
| Cellular Component | GO:0000221 | vacuolar proton-transporting V-type ATPase, V1 domain |
S000000331 | IDA | Yeast | SGD_REF:S000116532|PMID:2857169 |
| Cellular Component | GO:0000221 | vacuolar proton-transporting V-type ATPase, V1 domain |
S000000331 | IDA | Yeast | SGD_REF:S000056863|PMID:2478556 |
| Biological Process | GO:0008150 | biological_process |
WBGene00006921 | IMP | Worm | WB:WBPaper00005654|PMID:12529635 |
| Biological Process | GO:0006874 | cellular calcium ion homeostasis |
S000000331 | IMP | Yeast | SGD_REF:S000059425|PMID:10991947 |
| Biological Process | GO:0008340 | determination of adult life span |
WBGene00006921 | IMP | Worm | WB:WBPaper00005654|PMID:12529635 |
| Biological Process | GO:0009792 | embryonic development ending in birth or egg hatching |
WBGene00006921 | IMP | Worm | WB:WBPaper00005654|PMID:12529635 |
| Biological Process | GO:0009792 | embryonic development ending in birth or egg hatching |
WBGene00006921 | IMP | Worm | WB:WBPaper00006395|PMID:14551910 |
| Biological Process | GO:0040007 | growth |
WBGene00006921 | IMP | Worm | WB:WBPaper00006395|PMID:14551910 |
| Biological Process | GO:0040007 | growth |
WBGene00006921 | IMP | Worm | WB:WBPaper00024497|PMID:15489339 |
| Biological Process | GO:0002119 | larval development (sensu Nematoda) |
WBGene00006921 | IMP | Worm | WB:WBPaper00005654|PMID:12529635 |
| Biological Process | GO:0002119 | larval development (sensu Nematoda) |
WBGene00006921 | IMP | Worm | WB:WBPaper00006395|PMID:14551910 |
| Biological Process | GO:0002119 | larval development (sensu Nematoda) |
WBGene00006921 | IMP | Worm | WB:WBPaper00024497|PMID:15489339 |
| Biological Process | GO:0040011 | locomotion |
WBGene00006921 | IMP | Worm | WB:WBPaper00005654|PMID:12529635 |
| Biological Process | GO:0007626 | locomotory behavior |
WBGene00006921 | IMP | Worm | WB:WBPaper00024497|PMID:15489339 |
| Biological Process | GO:0043071 | positive regulation of non-apoptotic programmed cell death |
WBGene00006921 | IGI | Worm | WB:WBPaper00026649|PMID:16005300 |
| Biological Process | GO:0043071 | positive regulation of non-apoptotic programmed cell death |
WBGene00006921 | IMP | Worm | WB:WBPaper00026649|PMID:16005300 |
| Biological Process | GO:0051453 | regulation of intracellular pH |
WBGene00006921 | IGI | Worm | WB:WBPaper00026649|PMID:16005300 |
| Biological Process | GO:0006885 | regulation of pH |
MGI:103285 | IMP | Mouse | MGI:MGI:3603983|PMID:16174750 |
| Biological Process | GO:0060142 | regulation of syncytium formation by plasma membrane fusion |
WBGene00006921 | IMP | Worm | WB:WBPaper00026591|PMID:15866168 |
| Biological Process | GO:0060142 | regulation of syncytium formation by plasma membrane fusion |
WBGene00006921 | IGI | Worm | WB:WBPaper00026591|PMID:15866168 |
| Biological Process | GO:0000003 | reproduction |
WBGene00006921 | IMP | Worm | WB:WBPaper00005654|PMID:12529635 |
| Biological Process | GO:0000003 | reproduction |
WBGene00006921 | IMP | Worm | WB:WBPaper00025054|PMID:15791247 |
| Biological Process | GO:0001666 | response to hypoxia |
WBGene00006921 | IMP | Worm | WB:WBPaper00026649|PMID:16005300 |
| Biological Process | GO:0007035 | vacuolar acidification |
S000000331 | IMP | Yeast | SGD_REF:S000051767|PMID:2141385 |