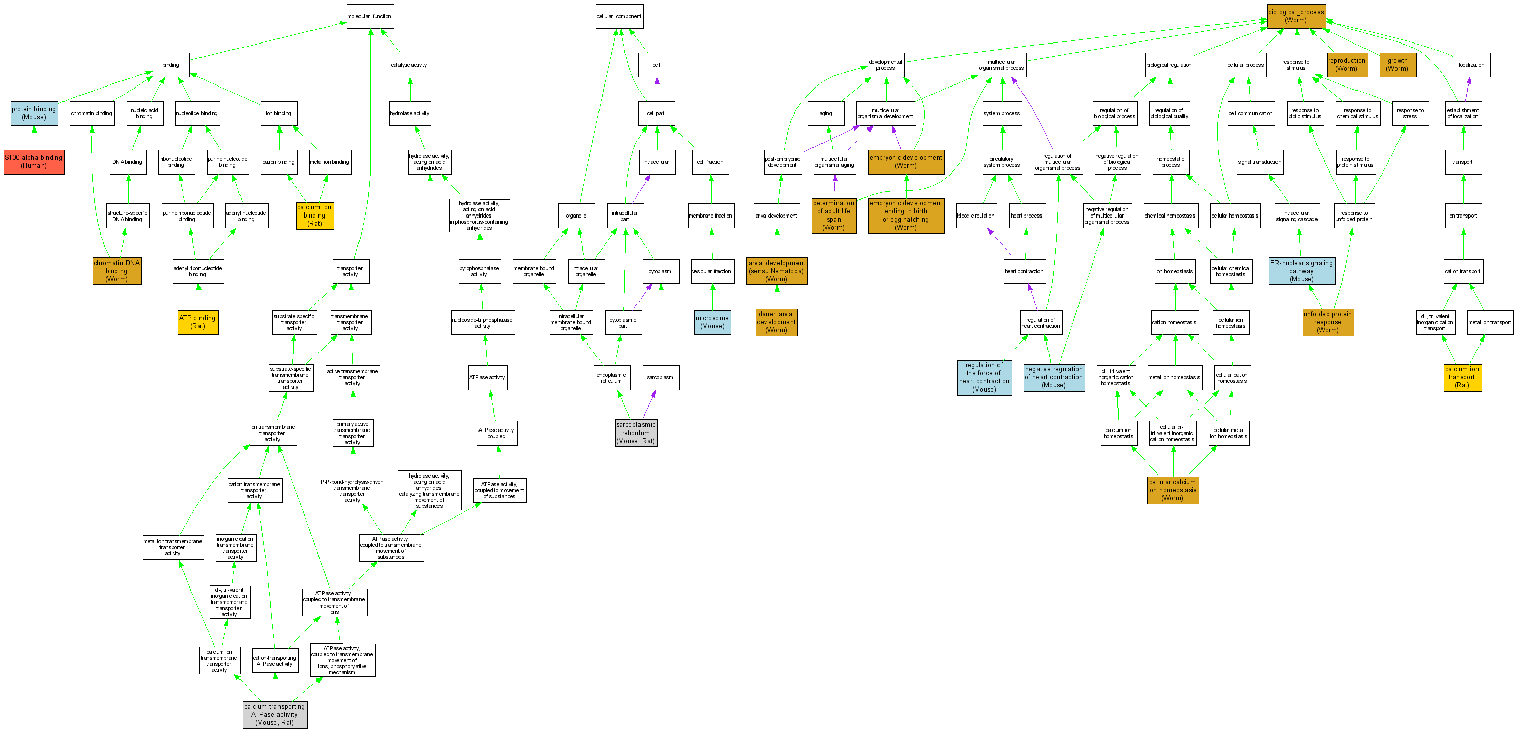
| Category | ID | Term | DB Object | Evidence | Organism | Reference |
| Molecular Function | GO:0005524 | ATP binding |
RGD:2174 | IDA | Rat | RGD:724593|PMID:12409282 |
| Molecular Function | GO:0005509 | calcium ion binding |
RGD:2174 | IDA | Rat | RGD:724593|PMID:12409282 |
| Molecular Function | GO:0005388 | calcium-transporting ATPase activity |
MGI:88110 | IDA | Mouse | MGI:MGI:2670850|PMID:12756243 |
| Molecular Function | GO:0005388 | calcium-transporting ATPase activity |
MGI:88110 | IDA | Mouse | MGI:MGI:1329283|PMID:9887021 |
| Molecular Function | GO:0005388 | calcium-transporting ATPase activity |
RGD:2174 | IDA | Rat | RGD:724593|PMID:12409282 |
| Molecular Function | GO:0031490 | chromatin DNA binding |
WBGene00004736 | IPI | Worm | WB:WBPaper00027009|PMID:16380712 |
| Molecular Function | GO:0005515 | protein binding |
MGI:88110 | IPI | Mouse | MGI:MGI:3047017|PMID:15201433 |
| Molecular Function | GO:0005515 | protein binding |
MGI:88110 | IPI | Mouse | MGI:MGI:3614746|PMID:16352659 |
| Molecular Function | GO:0048155 | S100 alpha binding |
P16615 | IPI | Human | PMID:12804600 |
| Cellular Component | GO:0005792 | microsome |
MGI:88110 | IDA | Mouse | MGI:MGI:2670850|PMID:12756243 |
| Cellular Component | GO:0016529 | sarcoplasmic reticulum |
MGI:88110 | IDA | Mouse | MGI:MGI:85770|PMID:9038922 |
| Cellular Component | GO:0016529 | sarcoplasmic reticulum |
RGD:2174 | IDA | Rat | RGD:724593|PMID:12409282 |
| Biological Process | GO:0008150 | biological_process |
WBGene00004736 | IMP | Worm | WB:WBPaper00004651|PMID:11231151 |
| Biological Process | GO:0008150 | biological_process |
WBGene00004736 | IMP | Worm | WB:WBPaper00005654|PMID:12529635 |
| Biological Process | GO:0008150 | biological_process |
WBGene00004736 | IMP | Worm | WB:WBPaper00024497|PMID:15489339 |
| Biological Process | GO:0008150 | biological_process |
WBGene00004736 | IMP | Worm | WB:WBPaper00004551|PMID:11167007 |
| Biological Process | GO:0006816 | calcium ion transport |
RGD:2174 | IDA | Rat | RGD:70642|PMID:11595740 |
| Biological Process | GO:0006874 | cellular calcium ion homeostasis |
MGI:88110 | IMP | Mouse | MGI:MGI:2670850|PMID:12756243 |
| Biological Process | GO:0006874 | cellular calcium ion homeostasis |
MGI:88110 | IGI | Mouse | MGI:MGI:2670850|PMID:12756243 |
| Biological Process | GO:0006874 | cellular calcium ion homeostasis |
MGI:88110 | IDA | Mouse | MGI:MGI:1329283|PMID:9887021 |
| Biological Process | GO:0006874 | cellular calcium ion homeostasis |
WBGene00004736 | IMP | Worm | WB:WBPaper00004979|PMID:11559701 |
| Biological Process | GO:0040024 | dauer larval development |
WBGene00004736 | IGI | Worm | WB:WBPaper00027009|PMID:16380712 |
| Biological Process | GO:0008340 | determination of adult life span |
WBGene00004736 | IMP | Worm | WB:WBPaper00027009|PMID:16380712 |
| Biological Process | GO:0009790 | embryonic development |
WBGene00004736 | IMP | Worm | WB:WBPaper00004979|PMID:11559701 |
| Biological Process | GO:0009792 | embryonic development ending in birth or egg hatching |
WBGene00004736 | IMP | Worm | WB:WBPaper00006395|PMID:14551910 |
| Biological Process | GO:0009792 | embryonic development ending in birth or egg hatching |
WBGene00004736 | IMP | Worm | WB:WBPaper00004551|PMID:11167007 |
| Biological Process | GO:0006984 | ER-nuclear signaling pathway |
MGI:88110 | IMP | Mouse | MGI:MGI:2684521|PMID:14561754 |
| Biological Process | GO:0040007 | growth |
WBGene00004736 | IMP | Worm | WB:WBPaper00006395|PMID:14551910 |
| Biological Process | GO:0040007 | growth |
WBGene00004736 | IMP | Worm | WB:WBPaper00004551|PMID:11167007 |
| Biological Process | GO:0002119 | larval development (sensu Nematoda) |
WBGene00004736 | IMP | Worm | WB:WBPaper00006395|PMID:14551910 |
| Biological Process | GO:0002119 | larval development (sensu Nematoda) |
WBGene00004736 | IMP | Worm | WB:WBPaper00024497|PMID:15489339 |
| Biological Process | GO:0002119 | larval development (sensu Nematoda) |
WBGene00004736 | IMP | Worm | WB:WBPaper00004551|PMID:11167007 |
| Biological Process | GO:0002119 | larval development (sensu Nematoda) |
WBGene00004736 | IMP | Worm | WB:WBPaper00026850|PMID:16213217 |
| Biological Process | GO:0045822 | negative regulation of heart contraction |
MGI:88110 | IGI | Mouse | MGI:MGI:1347184|PMID:10555147 |
| Biological Process | GO:0002026 | regulation of the force of heart contraction |
MGI:88110 | IGI | Mouse | MGI:MGI:1347184|PMID:10555147 |
| Biological Process | GO:0000003 | reproduction |
WBGene00004736 | IMP | Worm | WB:WBPaper00004651|PMID:11231151 |
| Biological Process | GO:0000003 | reproduction |
WBGene00004736 | IMP | Worm | WB:WBPaper00004403|PMID:11099034 |
| Biological Process | GO:0000003 | reproduction |
WBGene00004736 | IMP | Worm | WB:WBPaper00005654|PMID:12529635 |
| Biological Process | GO:0000003 | reproduction |
WBGene00004736 | IMP | Worm | WB:WBPaper00006395|PMID:14551910 |
| Biological Process | GO:0000003 | reproduction |
WBGene00004736 | IMP | Worm | WB:WBPaper00024497|PMID:15489339 |
| Biological Process | GO:0000003 | reproduction |
WBGene00004736 | IMP | Worm | WB:WBPaper00025054|PMID:15791247 |
| Biological Process | GO:0000003 | reproduction |
WBGene00004736 | IMP | Worm | WB:WBPaper00004979|PMID:11559701 |
| Biological Process | GO:0030968 | unfolded protein response |
WBGene00004736 | IGI | Worm | WB:WBPaper00025202|PMID:15907843 |