Compare GO annotations for ARSA and its orthologs

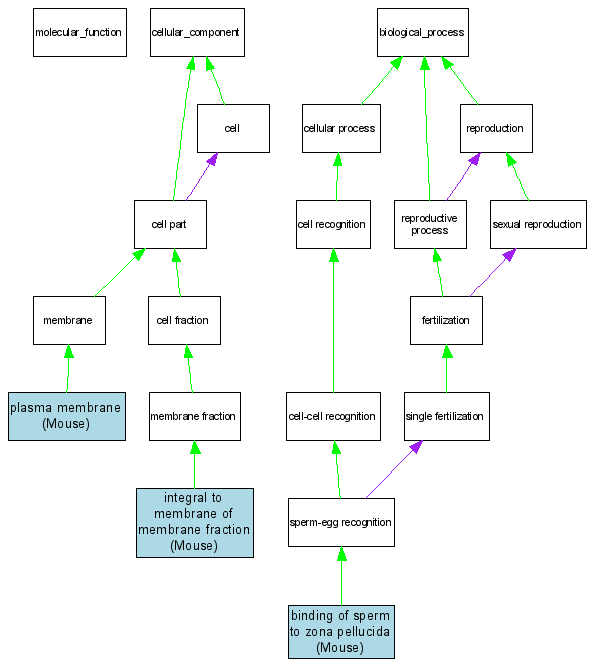
A table of the annotations represented in this image is provided below.
CategoryIDTermDB ObjectEvidenceOrganismReference
Cellular ComponentGO:0000299integral to membrane of membrane fraction MGI:88077IDAMouseMGI:MGI:2181942|PMID:12080020
Cellular ComponentGO:0005886plasma membrane MGI:88077IDAMouseMGI:MGI:2181942|PMID:12080020
Biological ProcessGO:0007339binding of sperm to zona pellucida MGI:88077IMPMouseMGI:MGI:2181942|PMID:12080020