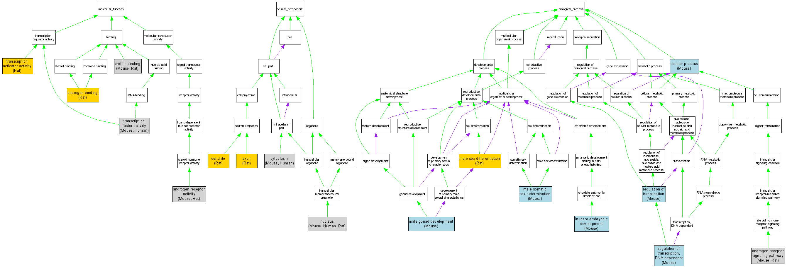
Compare GO annotations for AR and its orthologs

A table of the annotations represented in this image is provided below.
CategoryIDTermDB ObjectEvidenceOrganismReference
Molecular FunctionGO:0005497androgen binding RGD:2147IMPRatRGD:1298681|PMID:2341409
Molecular FunctionGO:0004882androgen receptor activity MGI:88064IDAMouseMGI:MGI:2384368|PMID:12145204
Molecular FunctionGO:0004882androgen receptor activity MGI:88064IDAMouseMGI:MGI:3047515|PMID:15199138
Molecular FunctionGO:0004882androgen receptor activity RGD:2147IDARatRGD:1298681|PMID:2341409
Molecular FunctionGO:0005515protein binding MGI:88064IPIMouseMGI:MGI:2384368|PMID:12145204
Molecular FunctionGO:0005515protein binding MGI:88064IPIMouseMGI:MGI:2684511|PMID:14576337
Molecular FunctionGO:0005515protein binding RGD:2147IPIRatRGD:12350225
Molecular FunctionGO:0016563transcription activator activity RGD:2147IDARatRGD:1298681|PMID:2341409
Molecular FunctionGO:0003700transcription factor activity MGI:88064IDAMouseMGI:MGI:2384368|PMID:12145204
Molecular FunctionGO:0003700transcription factor activity MGI:88064IDAMouseMGI:MGI:2684511|PMID:14576337
Molecular FunctionGO:0003700transcription factor activity P10275IDAHumanPMID:15572661
Cellular ComponentGO:0030424axon RGD:2147IDARatRGD:1578679|PMID:12865346
Cellular ComponentGO:0005737cytoplasm MGI:88064IDAMouseMGI:MGI:2384368|PMID:12145204
Cellular ComponentGO:0005737cytoplasm P10275IDAHumanPMID:15572661
Cellular ComponentGO:0030425dendrite RGD:2147IDARatRGD:1578679|PMID:12865346
Cellular ComponentGO:0005634nucleus MGI:88064IDAMouseMGI:MGI:2384368|PMID:12145204
Cellular ComponentGO:0005634nucleus MGI:88064IDAMouseMGI:MGI:3529739|PMID:15660130
Cellular ComponentGO:0005634nucleus MGI:88064IPIMouseMGI:MGI:2684511|PMID:14576337
Cellular ComponentGO:0005634nucleus P10275IDAHumanPMID:15572661
Cellular ComponentGO:0005634nucleus RGD:2147IDARatRGD:1298681|PMID:2341409
Biological ProcessGO:0030521androgen receptor signaling pathway MGI:88064IDAMouseMGI:MGI:3529739|PMID:15660130
Biological ProcessGO:0030521androgen receptor signaling pathway MGI:88064IDAMouseMGI:MGI:3047515|PMID:15199138
Biological ProcessGO:0030521androgen receptor signaling pathway RGD:2147IMPRatRGD:1298681|PMID:2341409
Biological ProcessGO:0009987cellular process MGI:88064IDAMouseMGI:MGI:2384368|PMID:12145204
Biological ProcessGO:0001701in utero embryonic development MGI:88064IMPMouseMGI:MGI:2661993|PMID:10319319
Biological ProcessGO:0008584male gonad development MGI:88064IMPMouseMGI:MGI:2661993|PMID:10319319
Biological ProcessGO:0046661male sex differentiation RGD:2147IMPRatRGD:1298681|PMID:2341409
Biological ProcessGO:0019102male somatic sex determination MGI:88064IMPMouseMGI:MGI:53651|PMID:5452809
Biological ProcessGO:0045449regulation of transcription MGI:88064IDAMouseMGI:MGI:2384368|PMID:12145204
Biological ProcessGO:0006355regulation of transcription, DNA-dependent MGI:88064IDAMouseMGI:MGI:2684511|PMID:14576337