| Category | ID | Term | DB Object | Evidence | Organism | Reference |
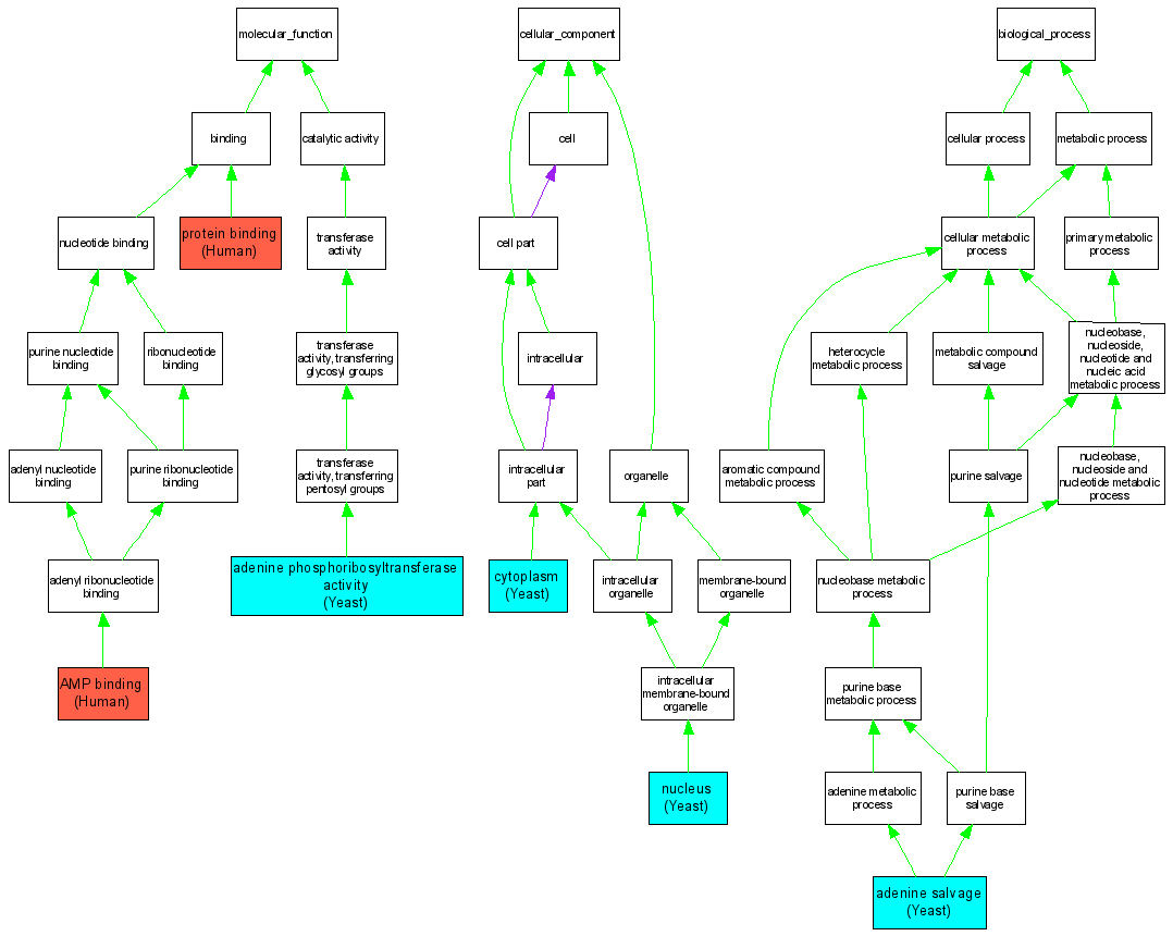
| Molecular Function | GO:0003999 | adenine phosphoribosyltransferase activity |
S000004484 | IDA | Yeast | SGD_REF:S000055423|PMID:9864350 |
| Molecular Function | GO:0016208 | AMP binding |
P07741 | IDA | Human | PMID:15196008 |
| Molecular Function | GO:0005515 | protein binding |
P07741 | IPI | Human | PMID:17353931 |
| Cellular Component | GO:0005737 | cytoplasm |
S000004484 | IDA | Yeast | SGD_REF:S000074185|PMID:14562095 |
| Cellular Component | GO:0005737 | cytoplasm |
S000002849 | IDA | Yeast | SGD_REF:S000074185|PMID:14562095 |
| Cellular Component | GO:0005634 | nucleus |
S000004484 | IDA | Yeast | SGD_REF:S000074185|PMID:14562095 |
| Biological Process | GO:0006168 | adenine salvage |
S000004484 | IMP | Yeast | SGD_REF:S000055423|PMID:9864350 |