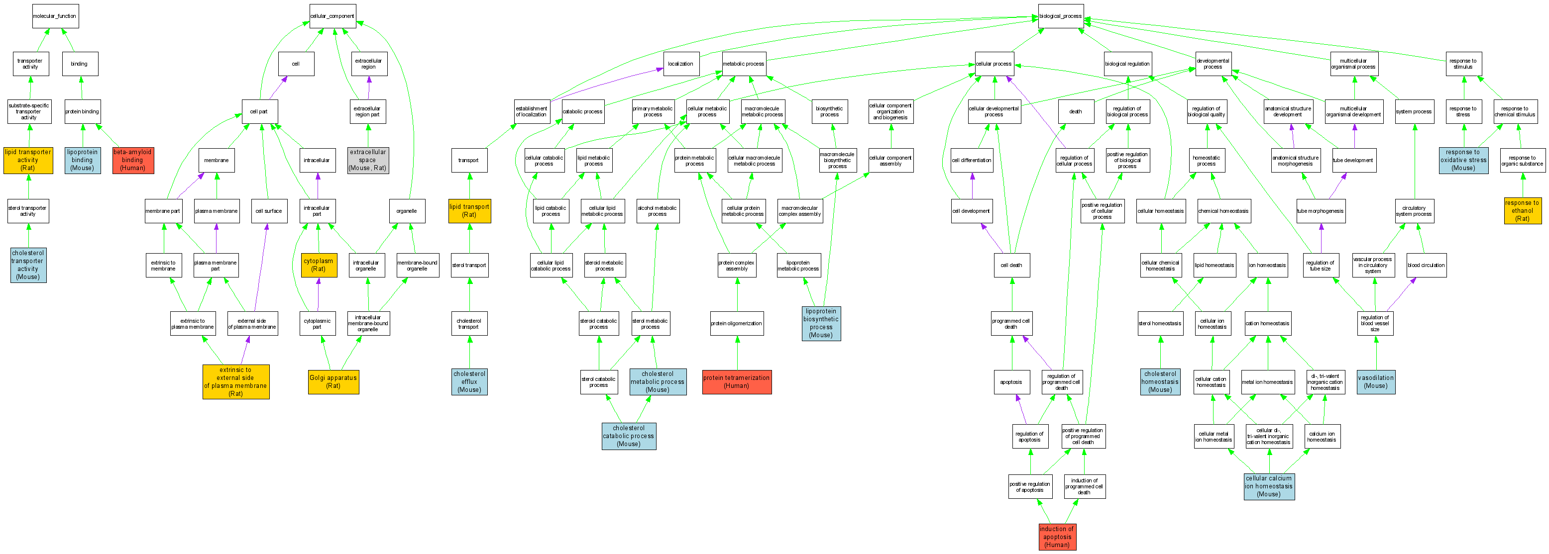
Compare GO annotations for APOE and its orthologs

A table of the annotations represented in this image is provided below.
CategoryIDTermDB ObjectEvidenceOrganismReference
Molecular FunctionGO:0001540beta-amyloid binding P02649IDAHumanPMID:11305869
Molecular FunctionGO:0017127cholesterol transporter activity MGI:88057IDAMouseMGI:MGI:3056863|PMID:15269218
Molecular FunctionGO:0005319lipid transporter activity RGD:2138IDARatRGD:634663|PMID:12482838
Molecular FunctionGO:0008034lipoprotein binding MGI:88057IDAMouseMGI:MGI:2150868|PMID:11553788
Cellular ComponentGO:0005737cytoplasm RGD:2138IDARatRGD:1599197|PMID:7616121
Cellular ComponentGO:0005615extracellular space MGI:88057IDAMouseMGI:MGI:70238|PMID:7798939
Cellular ComponentGO:0005615extracellular space MGI:88057IDAMouseMGI:MGI:892202|PMID:9186920
Cellular ComponentGO:0005615extracellular space MGI:88057IDAMouseMGI:MGI:1096057|PMID:9300780
Cellular ComponentGO:0005615extracellular space MGI:88057IDAMouseMGI:MGI:3056863|PMID:15269218
Cellular ComponentGO:0005615extracellular space RGD:2138IDARatRGD:1599198|PMID:16947119
Cellular ComponentGO:0031232extrinsic to external side of plasma membrane RGD:2138IDARatRGD:1599197|PMID:7616121
Cellular ComponentGO:0005794Golgi apparatus RGD:2138IDARatRGD:1599196|PMID:11839466
Biological ProcessGO:0006874cellular calcium ion homeostasis MGI:88057IDAMouseMGI:MGI:66090|PMID:8185566
Biological ProcessGO:0006707cholesterol catabolic process MGI:88057IMPMouseMGI:MGI:1314982|PMID:9826706
Biological ProcessGO:0033344cholesterol efflux MGI:88057IMPMouseMGI:MGI:2151732|PMID:11551841
Biological ProcessGO:0033344cholesterol efflux MGI:88057IDAMouseMGI:MGI:3056863|PMID:15269218
Biological ProcessGO:0042632cholesterol homeostasis MGI:88057IMPMouseMGI:MGI:51330|PMID:1423598
Biological ProcessGO:0042632cholesterol homeostasis MGI:88057IMPMouseMGI:MGI:70238|PMID:7798939
Biological ProcessGO:0008203cholesterol metabolic process MGI:88057IMPMouseMGI:MGI:51330|PMID:1423598
Biological ProcessGO:0008203cholesterol metabolic process MGI:88057IMPMouseMGI:MGI:2180727|PMID:8647961
Biological ProcessGO:0006917induction of apoptosis P02649IDAHumanPMID:12753088
Biological ProcessGO:0006869lipid transport RGD:2138IDARatRGD:634663|PMID:12482838
Biological ProcessGO:0042158lipoprotein biosynthetic process MGI:88057IGIMouseMGI:MGI:3709144|PMID:14595002
Biological ProcessGO:0051262protein tetramerization P02649IDAHumanPMID:4066713
Biological ProcessGO:0045471response to ethanol RGD:2138IDARatRGD:1599196|PMID:11839466
Biological ProcessGO:0006979response to oxidative stress MGI:88057IMPMouseMGI:MGI:80909|PMID:8773783
Biological ProcessGO:0042311vasodilation MGI:88057IMPMouseMGI:MGI:1314982|PMID:9826706