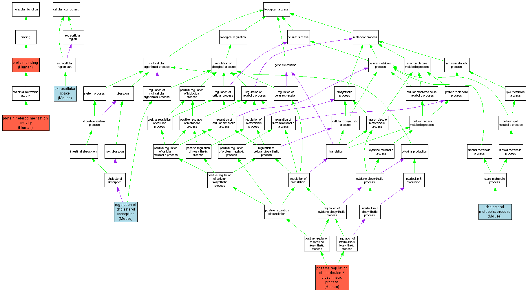
| Category | ID | Term | DB Object | Evidence | Organism | Reference |
| Molecular Function | GO:0005515 | protein binding |
P02652 | IPI | Human | PMID:11991719 |
| Molecular Function | GO:0046982 | protein heterodimerization activity |
P02652 | IPI | Human | PMID:7918467 |
| Cellular Component | GO:0005615 | extracellular space |
MGI:88050 | IDA | Mouse | MGI:MGI:49599|PMID:1596514 |
| Cellular Component | GO:0005615 | extracellular space |
MGI:88050 | IDA | Mouse | MGI:MGI:55488|PMID:6403543 |
| Cellular Component | GO:0005615 | extracellular space |
MGI:88050 | IDA | Mouse | MGI:MGI:892202|PMID:9186920 |
| Biological Process | GO:0008203 | cholesterol metabolic process |
MGI:88050 | IMP | Mouse | MGI:MGI:2180727|PMID:8647961 |
| Biological Process | GO:0045416 | positive regulation of interleukin-8 biosynthetic process |
P02652 | IDA | Human | PMID:11591715 |
| Biological Process | GO:0030300 | regulation of cholesterol absorption |
MGI:88050 | IMP | Mouse | MGI:MGI:84652|PMID:8962133 |