| Category | ID | Term | DB Object | Evidence | Organism | Reference |
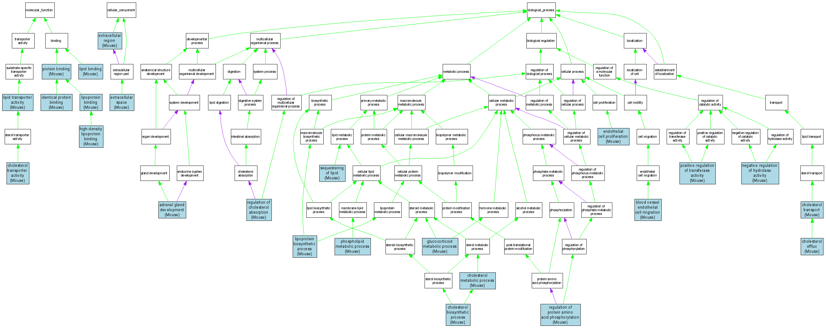
| Molecular Function | GO:0017127 | cholesterol transporter activity |
MGI:88049 | IDA | Mouse | MGI:MGI:3056863|PMID:15269218 |
| Molecular Function | GO:0008035 | high-density lipoprotein binding |
MGI:88049 | IDA | Mouse | MGI:MGI:3709144|PMID:14595002 |
| Molecular Function | GO:0008035 | high-density lipoprotein binding |
MGI:88049 | IDA | Mouse | MGI:MGI:2176648|PMID:11744719 |
| Molecular Function | GO:0042802 | identical protein binding |
MGI:88049 | IPI | Mouse | MGI:MGI:68295|PMID:8049247 |
| Molecular Function | GO:0042802 | identical protein binding |
MGI:88049 | IPI | Mouse | MGI:MGI:2176648|PMID:11744719 |
| Molecular Function | GO:0008289 | lipid binding |
MGI:88049 | IDA | Mouse | MGI:MGI:68295|PMID:8049247 |
| Molecular Function | GO:0005319 | lipid transporter activity |
MGI:88049 | IMP | Mouse | MGI:MGI:50633|PMID:1496008 |
| Molecular Function | GO:0005319 | lipid transporter activity |
MGI:88049 | IDA | Mouse | MGI:MGI:2176648|PMID:11744719 |
| Molecular Function | GO:0008034 | lipoprotein binding |
MGI:88049 | IDA | Mouse | MGI:MGI:68295|PMID:8049247 |
| Molecular Function | GO:0005515 | protein binding |
MGI:88049 | IPI | Mouse | MGI:MGI:3611144|PMID:16204232 |
| Cellular Component | GO:0005576 | extracellular region |
MGI:88049 | IDA | Mouse | MGI:MGI:3575626|PMID:15793583 |
| Cellular Component | GO:0005615 | extracellular space |
MGI:88049 | IDA | Mouse | MGI:MGI:3709144|PMID:14595002 |
| Cellular Component | GO:0005615 | extracellular space |
MGI:88049 | IDA | Mouse | MGI:MGI:2668299|PMID:12859204 |
| Cellular Component | GO:0005615 | extracellular space |
MGI:88049 | IDA | Mouse | MGI:MGI:49599|PMID:1596514 |
| Cellular Component | GO:0005615 | extracellular space |
MGI:88049 | IDA | Mouse | MGI:MGI:55488|PMID:6403543 |
| Cellular Component | GO:0005615 | extracellular space |
MGI:88049 | IDA | Mouse | MGI:MGI:70854|PMID:7751823 |
| Cellular Component | GO:0005615 | extracellular space |
MGI:88049 | IDA | Mouse | MGI:MGI:70238|PMID:7798939 |
| Cellular Component | GO:0005615 | extracellular space |
MGI:88049 | IDA | Mouse | MGI:MGI:892202|PMID:9186920 |
| Cellular Component | GO:0005615 | extracellular space |
MGI:88049 | IDA | Mouse | MGI:MGI:1096304|PMID:9275209 |
| Cellular Component | GO:0005615 | extracellular space |
MGI:88049 | IDA | Mouse | MGI:MGI:1096057|PMID:9300780 |
| Cellular Component | GO:0005615 | extracellular space |
MGI:88049 | IDA | Mouse | MGI:MGI:1196678|PMID:9507992 |
| Cellular Component | GO:0005615 | extracellular space |
MGI:88049 | IDA | Mouse | MGI:MGI:1339278|PMID:10357841 |
| Cellular Component | GO:0005615 | extracellular space |
MGI:88049 | IDA | Mouse | MGI:MGI:2176648|PMID:11744719 |
| Biological Process | GO:0030325 | adrenal gland development |
MGI:88049 | IMP | Mouse | MGI:MGI:2180727|PMID:8647961 |
| Biological Process | GO:0043534 | blood vessel endothelial cell migration |
MGI:88049 | IMP | Mouse | MGI:MGI:3698572|PMID:16339487 |
| Biological Process | GO:0006695 | cholesterol biosynthetic process |
MGI:88049 | IMP | Mouse | MGI:MGI:2180727|PMID:8647961 |
| Biological Process | GO:0033344 | cholesterol efflux |
MGI:88049 | IDA | Mouse | MGI:MGI:892202|PMID:9186920 |
| Biological Process | GO:0033344 | cholesterol efflux |
MGI:88049 | IMP | Mouse | MGI:MGI:1096304|PMID:9275209 |
| Biological Process | GO:0033344 | cholesterol efflux |
MGI:88049 | IDA | Mouse | MGI:MGI:2176648|PMID:11744719 |
| Biological Process | GO:0033344 | cholesterol efflux |
MGI:88049 | IDA | Mouse | MGI:MGI:3056863|PMID:15269218 |
| Biological Process | GO:0033344 | cholesterol efflux |
MGI:88049 | IDA | Mouse | MGI:MGI:2675932|PMID:12869555 |
| Biological Process | GO:0008203 | cholesterol metabolic process |
MGI:88049 | IMP | Mouse | MGI:MGI:70854|PMID:7751823 |
| Biological Process | GO:0008203 | cholesterol metabolic process |
MGI:88049 | IMP | Mouse | MGI:MGI:3487338|PMID:15466405 |
| Biological Process | GO:0008203 | cholesterol metabolic process |
MGI:88049 | IMP | Mouse | MGI:MGI:1339278|PMID:10357841 |
| Biological Process | GO:0008203 | cholesterol metabolic process |
MGI:88049 | IMP | Mouse | MGI:MGI:1099137|PMID:9327769 |
| Biological Process | GO:0008203 | cholesterol metabolic process |
MGI:88049 | IGI | Mouse | MGI:MGI:3588626|PMID:15995171 |
| Biological Process | GO:0008203 | cholesterol metabolic process |
MGI:88049 | IMP | Mouse | MGI:MGI:3688492|PMID:9795222 |
| Biological Process | GO:0008203 | cholesterol metabolic process |
MGI:88049 | IMP | Mouse | MGI:MGI:3696597|PMID:17071966 |
| Biological Process | GO:0030301 | cholesterol transport |
MGI:88049 | IMP | Mouse | MGI:MGI:1196678|PMID:9507992 |
| Biological Process | GO:0030301 | cholesterol transport |
MGI:88049 | IDA | Mouse | MGI:MGI:1096057|PMID:9300780 |
| Biological Process | GO:0030301 | cholesterol transport |
MGI:88049 | IMP | Mouse | MGI:MGI:3706653|PMID:9684752 |
| Biological Process | GO:0030301 | cholesterol transport |
MGI:88049 | IMP | Mouse | MGI:MGI:70854|PMID:7751823 |
| Biological Process | GO:0030301 | cholesterol transport |
MGI:88049 | IMP | Mouse | MGI:MGI:82594|PMID:8798380 |
| Biological Process | GO:0001935 | endothelial cell proliferation |
MGI:88049 | IMP | Mouse | MGI:MGI:3698572|PMID:16339487 |
| Biological Process | GO:0008211 | glucocorticoid metabolic process |
MGI:88049 | IMP | Mouse | MGI:MGI:2180727|PMID:8647961 |
| Biological Process | GO:0042158 | lipoprotein biosynthetic process |
MGI:88049 | IMP | Mouse | MGI:MGI:3616112|PMID:16245952 |
| Biological Process | GO:0042158 | lipoprotein biosynthetic process |
MGI:88049 | IGI | Mouse | MGI:MGI:3709144|PMID:14595002 |
| Biological Process | GO:0051346 | negative regulation of hydrolase activity |
MGI:88049 | IGI | Mouse | MGI:MGI:3588626|PMID:15995171 |
| Biological Process | GO:0006644 | phospholipid metabolic process |
MGI:88049 | IMP | Mouse | MGI:MGI:3688492|PMID:9795222 |
| Biological Process | GO:0051347 | positive regulation of transferase activity |
MGI:88049 | IMP | Mouse | MGI:MGI:3616112|PMID:16245952 |
| Biological Process | GO:0030300 | regulation of cholesterol absorption |
MGI:88049 | IDA | Mouse | MGI:MGI:1339009|PMID:10073953 |
| Biological Process | GO:0001932 | regulation of protein amino acid phosphorylation |
MGI:88049 | IDA | Mouse | MGI:MGI:2675932|PMID:12869555 |
| Biological Process | GO:0019915 | sequestering of lipid |
MGI:88049 | IMP | Mouse | MGI:MGI:2180727|PMID:8647961 |