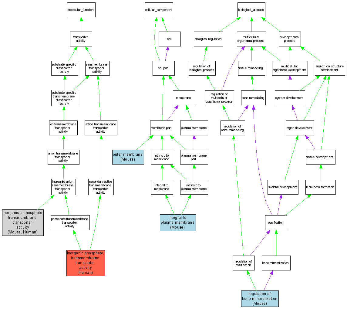
| Category | ID | Term | DB Object | Evidence | Organism | Reference |
| Molecular Function | GO:0030504 | inorganic diphosphate transmembrane transporter activity |
MGI:3045421 | IDA | Mouse | MGI:MGI:1860991|PMID:10894769 |
| Molecular Function | GO:0030504 | inorganic diphosphate transmembrane transporter activity |
Q9HCJ1 | IDA | Human | PMID:11326272 |
| Molecular Function | GO:0005315 | inorganic phosphate transmembrane transporter activity |
Q9HCJ1 | IDA | Human | PMID:11326272 |
| Cellular Component | GO:0005887 | integral to plasma membrane |
MGI:3045421 | IDA | Mouse | MGI:MGI:1860991|PMID:10894769 |
| Cellular Component | GO:0019867 | outer membrane |
MGI:3045421 | IEP | Mouse | PMID:10894769 |
| Biological Process | GO:0030500 | regulation of bone mineralization |
MGI:3045421 | IMP | Mouse | MGI:MGI:1860991|PMID:10894769 |