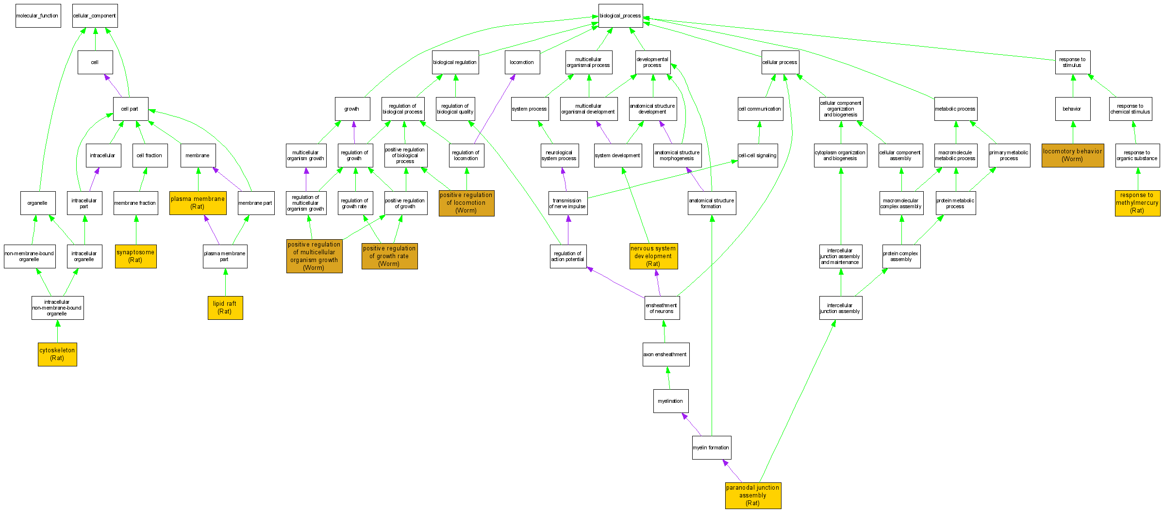
| Category | ID | Term | DB Object | Evidence | Organism | Reference |
| Cellular Component | GO:0005856 | cytoskeleton |
RGD:620156 | IDA | Rat | RGD:1599119|PMID:16687515 |
| Cellular Component | GO:0045121 | lipid raft |
RGD:620156 | IDA | Rat | RGD:1599119|PMID:16687515 |
| Cellular Component | GO:0005886 | plasma membrane |
RGD:620156 | IDA | Rat | RGD:1599109|PMID:9202331 |
| Cellular Component | GO:0019717 | synaptosome |
RGD:620156 | IDA | Rat | RGD:1599109|PMID:9202331 |
| Biological Process | GO:0007626 | locomotory behavior |
WBGene00006780 | IMP | Worm | WB:WBPaper00006395|PMID:14551910 |
| Biological Process | GO:0007399 | nervous system development |
RGD:620156 | IEP | Rat | RGD:1599117|PMID:9832159 |
| Biological Process | GO:0030913 | paranodal junction assembly |
RGD:620156 | IEP | Rat | RGD:1599119|PMID:16687515 |
| Biological Process | GO:0040010 | positive regulation of growth rate |
WBGene00006780 | IMP | Worm | WB:WBPaper00006395|PMID:14551910 |
| Biological Process | GO:0040017 | positive regulation of locomotion |
WBGene00006780 | IMP | Worm | WB:WBPaper00005654|PMID:12529635 |
| Biological Process | GO:0040018 | positive regulation of multicellular organism growth |
WBGene00006780 | IMP | Worm | WB:WBPaper00006395|PMID:14551910 |
| Biological Process | GO:0051597 | response to methylmercury |
RGD:620156 | IEP | Rat | RGD:1599116|PMID:12949909 |