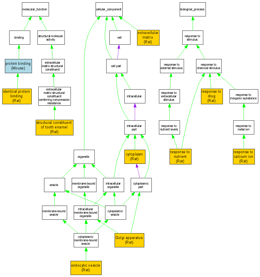
| Category | ID | Term | DB Object | Evidence | Organism | Reference |
| Molecular Function | GO:0042802 | identical protein binding |
RGD:2107 | IDA | Rat | RGD:1599097|PMID:16674699 |
| Molecular Function | GO:0005515 | protein binding |
MGI:88005 | IPI | Mouse | MGI:MGI:1326845|PMID:11063033 |
| Molecular Function | GO:0030345 | structural constituent of tooth enamel |
RGD:2107 | IDA | Rat | RGD:1599097|PMID:16674699 |
| Cellular Component | GO:0005737 | cytoplasm |
RGD:2107 | IDA | Rat | RGD:1599089|PMID:12667550 |
| Cellular Component | GO:0030139 | endocytic vesicle |
RGD:2107 | IEP | Rat | RGD:1599096|PMID:10550615 |
| Cellular Component | GO:0031012 | extracellular matrix |
RGD:2107 | IDA | Rat | RGD:1599089|PMID:12667550 |
| Cellular Component | GO:0005794 | Golgi apparatus |
RGD:2107 | IDA | Rat | RGD:1599089|PMID:12667550 |
| Biological Process | GO:0051592 | response to calcium ion |
RGD:2107 | IEP | Rat | RGD:1599092|PMID:15721149 |
| Biological Process | GO:0042493 | response to drug |
RGD:2107 | IEP | Rat | RGD:1599091|PMID:16461365 |
| Biological Process | GO:0007584 | response to nutrient |
RGD:2107 | IEP | Rat | RGD:1599089|PMID:12667550 |