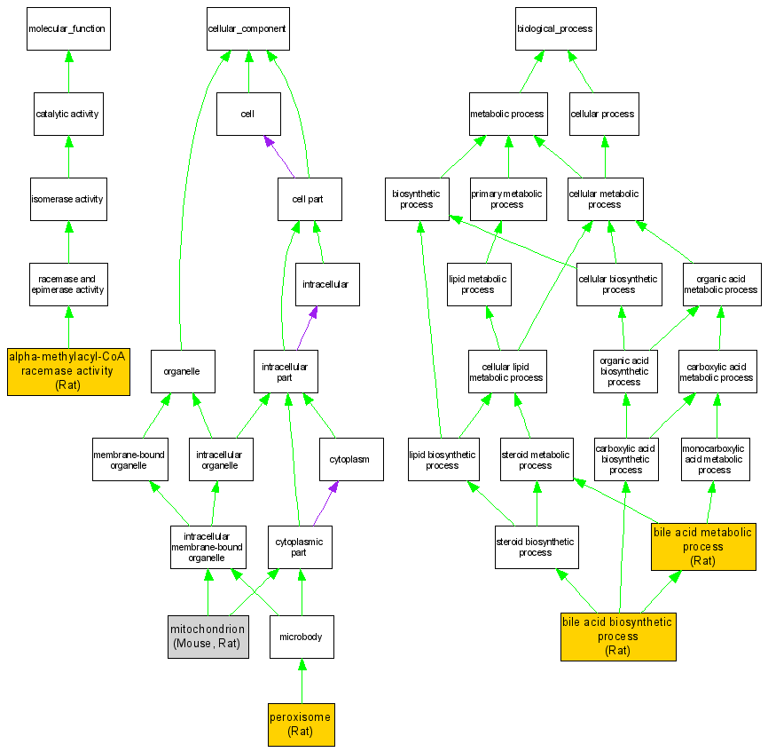
| Category | ID | Term | DB Object | Evidence | Organism | Reference |
| Molecular Function | GO:0008111 | alpha-methylacyl-CoA racemase activity |
RGD:3048 | IDA | Rat | RGD:69939|PMID:8889548 |
| Cellular Component | GO:0005739 | mitochondrion |
MGI:1098273 | IDA | Mouse | MGI:MGI:2682130|PMID:14651853 |
| Cellular Component | GO:0005739 | mitochondrion |
RGD:3048 | IDA | Rat | RGD:1599087|PMID:11060359 |
| Cellular Component | GO:0005777 | peroxisome |
RGD:3048 | IDA | Rat | RGD:1599087|PMID:11060359 |
| Cellular Component | GO:0005777 | peroxisome |
RGD:3048 | IDA | Rat | RGD:14561759 |
| Biological Process | GO:0006699 | bile acid biosynthetic process |
RGD:3048 | IDA | Rat | RGD:704372|PMID:11964182 |
| Biological Process | GO:0008206 | bile acid metabolic process |
RGD:3048 | IDA | Rat | RGD:69939|PMID:8889548 |