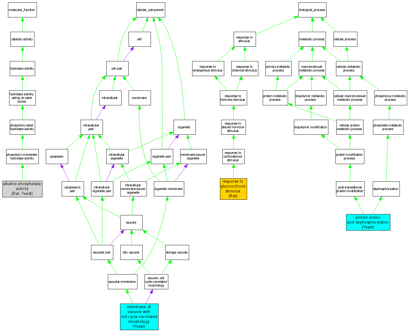
| Category | ID | Term | DB Object | Evidence | Organism | Reference |
| Molecular Function | GO:0004035 | alkaline phosphatase activity |
RGD:2100 | IDA | Rat | RGD:1599079|PMID:3472490 |
| Molecular Function | GO:0004035 | alkaline phosphatase activity |
S000002889 | IDA | Yeast | SGD_REF:S000044193|PMID:8499492 |
| Cellular Component | GO:0000329 | membrane of vacuole with cell cycle-correlated morphology |
S000002889 | IDA | Yeast | SGD_REF:S000046576|PMID:2676517 |
| Biological Process | GO:0006470 | protein amino acid dephosphorylation |
S000002889 | IDA | Yeast | SGD_REF:S000044193|PMID:8499492 |
| Biological Process | GO:0051384 | response to glucocorticoid stimulus |
RGD:2100 | IDA | Rat | RGD:1599078|PMID:2039500 |