| Category | ID | Term | DB Object | Evidence | Organism | Reference |
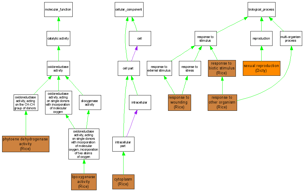
| Molecular Function | GO:0016165 | lipoxygenase activity |
P29250 | IDA | Rice | GR_REF:3269|PMID:1597177 |
| Molecular Function | GO:0016165 | lipoxygenase activity |
P29250 | IEP | Rice | GR_REF:3269|PMID:1597177 |
| Molecular Function | GO:0016166 | phytoene dehydrogenase activity |
P38419 | IEP | Rice | GR_REF:3431|PMID:7508918 |
| Molecular Function | GO:0016166 | phytoene dehydrogenase activity |
P38419 | IDA | Rice | GR_REF:3431|PMID:7508918 |
| Cellular Component | GO:0005737 | cytoplasm |
P29250 | IDA | Rice | GR_REF:3269|PMID:1597177 |
| Cellular Component | GO:0005737 | cytoplasm |
P29250 | IMP | Rice | GR_REF:3269|PMID:1597177 |
| Biological Process | GO:0009607 | response to biotic stimulus |
P29250 | IDA | Rice | GR_REF:3269|PMID:1597177 |
| Biological Process | GO:0009607 | response to biotic stimulus |
P29250 | IMP | Rice | GR_REF:3269|PMID:1597177 |
| Biological Process | GO:0009607 | response to biotic stimulus |
P38419 | IMP | Rice | GR_REF:3431|PMID:7508918 |
| Biological Process | GO:0009607 | response to biotic stimulus |
P38419 | IDA | Rice | GR_REF:3431|PMID:7508918 |
| Biological Process | GO:0051707 | response to other organism |
P29250 | IDA | Rice | GR_REF:3269|PMID:1597177 |
| Biological Process | GO:0051707 | response to other organism |
P29250 | IMP | Rice | GR_REF:3269|PMID:1597177 |
| Biological Process | GO:0051707 | response to other organism |
P38419 | IMP | Rice | GR_REF:3431|PMID:7508918 |
| Biological Process | GO:0051707 | response to other organism |
P38419 | IDA | Rice | GR_REF:3431|PMID:7508918 |
| Biological Process | GO:0009611 | response to wounding |
P29250 | IDA | Rice | GR_REF:3269|PMID:1597177 |
| Biological Process | GO:0009611 | response to wounding |
P29250 | IMP | Rice | GR_REF:3269|PMID:1597177 |
| Biological Process | GO:0009611 | response to wounding |
P38419 | IMP | Rice | GR_REF:3431|PMID:7508918 |
| Biological Process | GO:0009611 | response to wounding |
P38419 | IDA | Rice | GR_REF:3431|PMID:7508918 |
| Biological Process | GO:0019953 | sexual reproduction |
DDB0214940 | IEP | Dicty | DDB_REF:11084|PMID:15817229 |