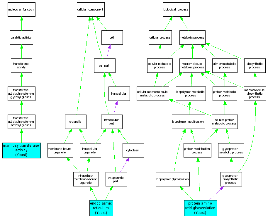
Compare GO annotations for ALG9 and its orthologs

A table of the annotations represented in this image is provided below.
CategoryIDTermDB ObjectEvidenceOrganismReference
Molecular FunctionGO:0000030mannosyltransferase activity S000005163IMPYeastSGD_REF:S000046181|PMID:8692962
Cellular ComponentGO:0005783endoplasmic reticulum S000005163IMPYeastSGD_REF:S000046181|PMID:8692962
Biological ProcessGO:0006486protein amino acid glycosylation S000005163IMPYeastSGD_REF:S000046181|PMID:8692962