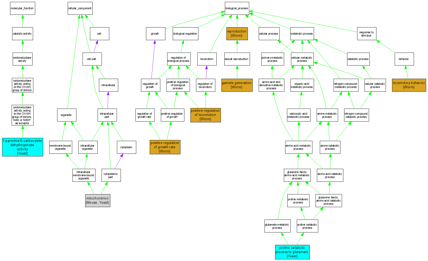
| Category | ID | Term | DB Object | Evidence | Organism | Reference |
| Molecular Function | GO:0003842 | 1-pyrroline-5-carboxylate dehydrogenase activity |
S000001079 | IMP | Yeast | SGD_REF:S000040886|PMID:387737 |
| Cellular Component | GO:0005739 | mitochondrion |
MGI:2443883 | IDA | Mouse | MGI:MGI:2682130|PMID:14651853 |
| Cellular Component | GO:0005739 | mitochondrion |
S000001079 | IDA | Yeast | SGD_REF:S000117178|PMID:16823961 |
| Cellular Component | GO:0005739 | mitochondrion |
S000001079 | IDA | Yeast | SGD_REF:S000075100|PMID:14576278 |
| Biological Process | GO:0007276 | gamete generation |
WBGene00021973 | IMP | Worm | WB:WBPaper00006395|PMID:14551910 |
| Biological Process | GO:0007276 | gamete generation |
WBGene00000112 | IMP | Worm | WB:WBPaper00006395|PMID:14551910 |
| Biological Process | GO:0007626 | locomotory behavior |
WBGene00021973 | IMP | Worm | WB:WBPaper00006395|PMID:14551910 |
| Biological Process | GO:0007626 | locomotory behavior |
WBGene00000112 | IMP | Worm | WB:WBPaper00006395|PMID:14551910 |
| Biological Process | GO:0040010 | positive regulation of growth rate |
WBGene00021973 | IMP | Worm | WB:WBPaper00006395|PMID:14551910 |
| Biological Process | GO:0040010 | positive regulation of growth rate |
WBGene00000112 | IMP | Worm | WB:WBPaper00006395|PMID:14551910 |
| Biological Process | GO:0040017 | positive regulation of locomotion |
WBGene00021973 | IMP | Worm | WB:WBPaper00006395|PMID:14551910 |
| Biological Process | GO:0040017 | positive regulation of locomotion |
WBGene00000112 | IMP | Worm | WB:WBPaper00006395|PMID:14551910 |
| Biological Process | GO:0010133 | proline catabolic process to glutamate |
S000001079 | IMP | Yeast | SGD_REF:S000040886|PMID:387737 |
| Biological Process | GO:0000003 | reproduction |
WBGene00021973 | IMP | Worm | WB:WBPaper00025054|PMID:15791247 |