| Category | ID | Term | DB Object | Evidence | Organism | Reference |
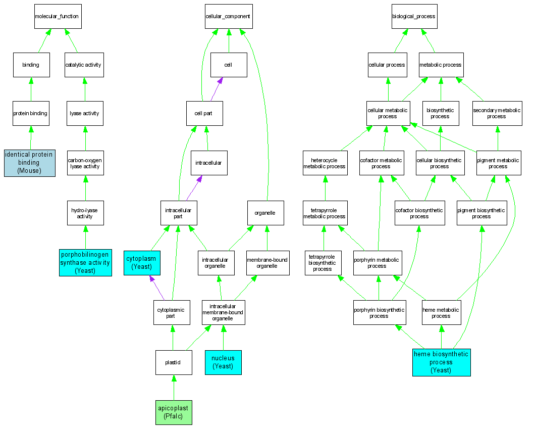
| Molecular Function | GO:0042802 | identical protein binding |
MGI:96853 | IPI | Mouse | MGI:MGI:3609918|PMID:11591653 |
| Molecular Function | GO:0004655 | porphobilinogen synthase activity |
S000003008 | IMP | Yeast | SGD_REF:S000046021|PMID:323256 |
| Cellular Component | GO:0020011 | apicoplast |
PF14_0381 | IDA | Pfalc | PMID:11738814 |
| Cellular Component | GO:0005737 | cytoplasm |
S000003008 | IDA | Yeast | SGD_REF:S000074185|PMID:14562095 |
| Cellular Component | GO:0005634 | nucleus |
S000003008 | IDA | Yeast | SGD_REF:S000074185|PMID:14562095 |
| Biological Process | GO:0006783 | heme biosynthetic process |
S000003008 | IMP | Yeast | SGD_REF:S000046021|PMID:323256 |