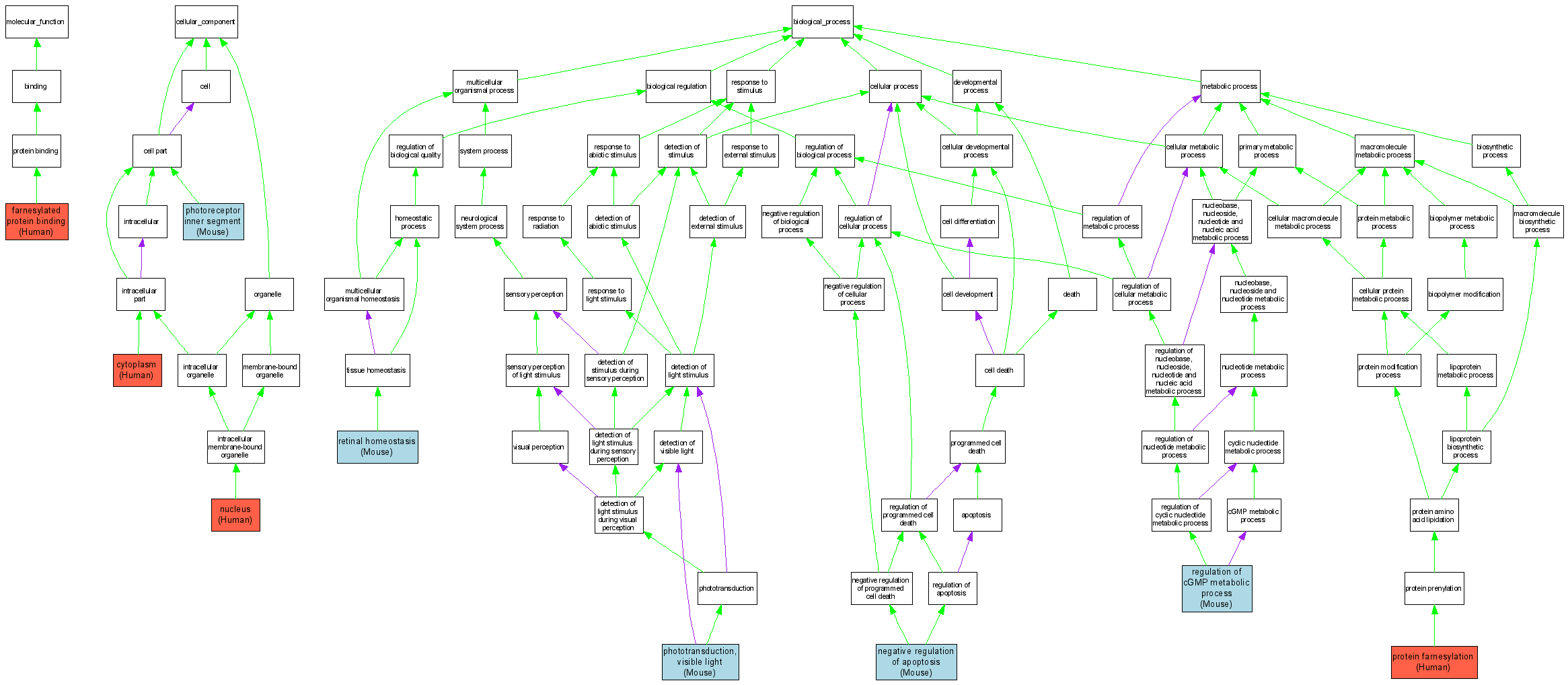
| Category | ID | Term | DB Object | Evidence | Organism | Reference |
| Molecular Function | GO:0001918 | farnesylated protein binding |
Q9NZN9 | IDA | Human | PMID:14555765 |
| Cellular Component | GO:0005737 | cytoplasm |
Q9NZN9 | IDA | Human | PMID:12374762 |
| Cellular Component | GO:0005634 | nucleus |
Q9NZN9 | IDA | Human | PMID:12374762 |
| Cellular Component | GO:0001917 | photoreceptor inner segment |
MGI:2148800 | IDA | Mouse | MGI:MGI:3055312|PMID:14555765 |
| Biological Process | GO:0043066 | negative regulation of apoptosis |
MGI:2148800 | IMP | Mouse | MGI:MGI:3054134|PMID:15365178 |
| Biological Process | GO:0007603 | phototransduction, visible light |
MGI:2148800 | IMP | Mouse | MGI:MGI:3054118|PMID:15365173 |
| Biological Process | GO:0018343 | protein farnesylation |
Q9NZN9 | IDA | Human | PMID:14555765 |
| Biological Process | GO:0030823 | regulation of cGMP metabolic process |
MGI:2148800 | IMP | Mouse | MGI:MGI:3054134|PMID:15365178 |
| Biological Process | GO:0030823 | regulation of cGMP metabolic process |
MGI:2148800 | IMP | Mouse | MGI:MGI:3054118|PMID:15365173 |
| Biological Process | GO:0001895 | retinal homeostasis |
MGI:2148800 | IMP | Mouse | MGI:MGI:3054134|PMID:15365178 |
| Biological Process | GO:0001895 | retinal homeostasis |
MGI:2148800 | IMP | Mouse | MGI:MGI:3054118|PMID:15365173 |