| Category | ID | Term | DB Object | Evidence | Organism | Reference |
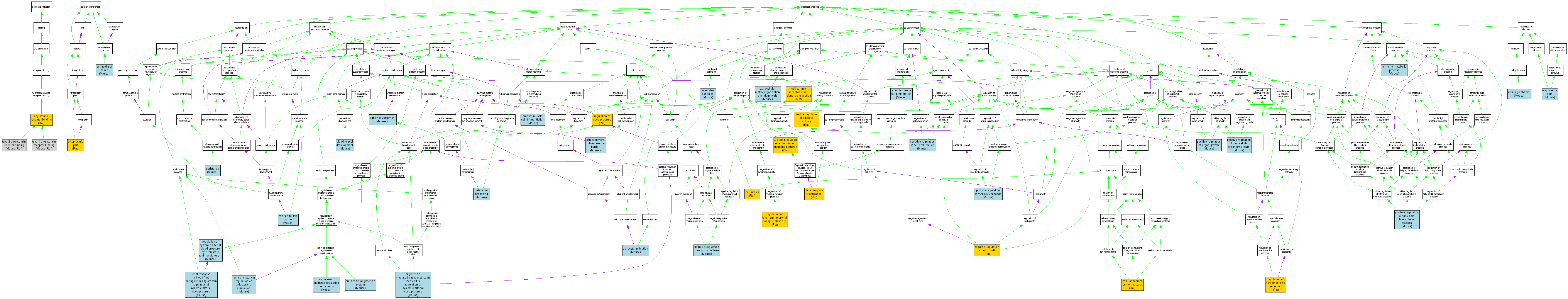
| Molecular Function | GO:0031701 | angiotensin receptor binding |
RGD:2069 | IMP | Rat | RGD:1582105|PMID:11282364 |
| Molecular Function | GO:0031701 | angiotensin receptor binding |
RGD:2069 | IMP | Rat | RGD:1581938|PMID:15951342 |
| Molecular Function | GO:0031702 | type 1 angiotensin receptor binding |
MGI:87963 | IDA | Mouse | MGI:MGI:1327501|PMID:9878677 |
| Molecular Function | GO:0031702 | type 1 angiotensin receptor binding |
RGD:2069 | IMP | Rat | RGD:1582434|PMID:16286564 |
| Molecular Function | GO:0031703 | type 2 angiotensin receptor binding |
MGI:87963 | IPI | Mouse | MGI:MGI:1327501|PMID:9878677 |
| Molecular Function | GO:0031703 | type 2 angiotensin receptor binding |
RGD:2069 | IMP | Rat | RGD:1582434|PMID:16286564 |
| Cellular Component | GO:0044444 | cytoplasmic part |
RGD:2069 | IDA | Rat | RGD:1581651|PMID:12242043 |
| Cellular Component | GO:0005615 | extracellular space |
MGI:87963 | IDA | Mouse | MGI:MGI:1342129|PMID:10425188 |
| Cellular Component | GO:0005615 | extracellular space |
MGI:87963 | IDA | Mouse | MGI:MGI:69788|PMID:7989296 |
| Cellular Component | GO:0005615 | extracellular space |
MGI:87963 | IDA | Mouse | MGI:MGI:2154640|PMID:11606482 |
| Biological Process | GO:0002019 | angiotensin mediated regulation of renal output |
MGI:87963 | IMP | Mouse | MGI:MGI:1201253|PMID:9507198 |
| Biological Process | GO:0002019 | angiotensin mediated regulation of renal output |
MGI:87963 | IMP | Mouse | MGI:MGI:2385818|PMID:9852267 |
| Biological Process | GO:0002019 | angiotensin mediated regulation of renal output |
MGI:87963 | IMP | Mouse | MGI:MGI:2154640|PMID:11606482 |
| Biological Process | GO:0001998 | angiotensin mediated vasoconstriction involved in regulation of systemic arterial blood pressure |
MGI:87963 | IDA | Mouse | MGI:MGI:1342129|PMID:10425188 |
| Biological Process | GO:0048143 | astrocyte activation |
MGI:87963 | IMP | Mouse | MGI:MGI:2385816|PMID:9734405 |
| Biological Process | GO:0001568 | blood vessel development |
MGI:87963 | IMP | Mouse | MGI:MGI:1196814|PMID:9466969 |
| Biological Process | GO:0001568 | blood vessel development |
MGI:87963 | IMP | Mouse | MGI:MGI:77583|PMID:8675666 |
| Biological Process | GO:0002035 | brain renin-angiotensin system |
MGI:87963 | IDA | Mouse | MGI:MGI:1327501|PMID:9878677 |
| Biological Process | GO:0002035 | brain renin-angiotensin system |
MGI:87963 | IDA | Mouse | MGI:MGI:3610800|PMID:15499027 |
| Biological Process | GO:0007166 | cell surface receptor linked signal transduction |
RGD:2069 | IDA | Rat | RGD:625718|PMID:12130563 |
| Biological Process | GO:0007160 | cell-matrix adhesion |
MGI:87963 | IMP | Mouse | MGI:MGI:2385816|PMID:9734405 |
| Biological Process | GO:0006883 | cellular sodium ion homeostasis |
RGD:2069 | IMP | Rat | RGD:1582118|PMID:16380540 |
| Biological Process | GO:0042756 | drinking behavior |
MGI:87963 | IMP | Mouse | MGI:MGI:2385818|PMID:9852267 |
| Biological Process | GO:0008065 | establishment of blood-nerve barrier |
MGI:87963 | IMP | Mouse | MGI:MGI:2385816|PMID:9734405 |
| Biological Process | GO:0030198 | extracellular matrix organization and biogenesis |
MGI:87963 | IMP | Mouse | MGI:MGI:2385816|PMID:9734405 |
| Biological Process | GO:0007186 | G-protein coupled receptor protein signaling pathway |
RGD:2069 | IMP | Rat | RGD:1582434|PMID:16286564 |
| Biological Process | GO:0042445 | hormone metabolic process |
MGI:87963 | IMP | Mouse | MGI:MGI:2656460|PMID:12660889 |
| Biological Process | GO:0001822 | kidney development |
MGI:87963 | IMP | Mouse | MGI:MGI:1196814|PMID:9466969 |
| Biological Process | GO:0001822 | kidney development |
MGI:87963 | IMP | Mouse | MGI:MGI:77583|PMID:8675666 |
| Biological Process | GO:0030147 | natriuresis |
RGD:2069 | IDA | Rat | RGD:1582107|PMID:11390024 |
| Biological Process | GO:0030147 | natriuresis |
RGD:2069 | IMP | Rat | RGD:1582118|PMID:16380540 |
| Biological Process | GO:0030308 | negative regulation of cell growth |
RGD:2069 | IMP | Rat | RGD:1581938|PMID:15951342 |
| Biological Process | GO:0008285 | negative regulation of cell proliferation |
MGI:87963 | IMP | Mouse | MGI:MGI:1336863|PMID:10318840 |
| Biological Process | GO:0008285 | negative regulation of cell proliferation |
MGI:87963 | IMP | Mouse | MGI:MGI:77583|PMID:8675666 |
| Biological Process | GO:0008285 | negative regulation of cell proliferation |
MGI:87963 | IMP | Mouse | MGI:MGI:2154640|PMID:11606482 |
| Biological Process | GO:0043524 | negative regulation of neuron apoptosis |
MGI:87963 | IMP | Mouse | MGI:MGI:2385817|PMID:9310306 |
| Biological Process | GO:0001543 | ovarian follicle rupture |
MGI:87963 | IMP | Mouse | MGI:MGI:1934990|PMID:11384650 |
| Biological Process | GO:0030432 | peristalsis |
MGI:87963 | IMP | Mouse | MGI:MGI:1313232|PMID:9788961 |
| Biological Process | GO:0007202 | phospholipase C activation |
RGD:2069 | IMP | Rat | RGD:1582152|PMID:11100981 |
| Biological Process | GO:0043085 | positive regulation of catalytic activity |
RGD:2069 | IMP | Rat | RGD:1582152|PMID:11100981 |
| Biological Process | GO:0045723 | positive regulation of fatty acid biosynthetic process |
MGI:87963 | IMP | Mouse | MGI:MGI:2154640|PMID:11606482 |
| Biological Process | GO:0043410 | positive regulation of MAPKKK cascade |
MGI:87963 | IMP | Mouse | MGI:MGI:892747|PMID:9196031 |
| Biological Process | GO:0040018 | positive regulation of multicellular organism growth |
MGI:87963 | IMP | Mouse | MGI:MGI:2656460|PMID:12660889 |
| Biological Process | GO:0046622 | positive regulation of organ growth |
MGI:87963 | IMP | Mouse | MGI:MGI:2656460|PMID:12660889 |
| Biological Process | GO:0046622 | positive regulation of organ growth |
MGI:87963 | IDA | Mouse | MGI:MGI:3614905|PMID:16374517 |
| Biological Process | GO:0008217 | regulation of blood pressure |
RGD:2069 | IEP | Rat | RGD:1358275|PMID:12468106 |
| Biological Process | GO:0048169 | regulation of long-term neuronal synaptic plasticity |
RGD:2069 | IMP | Rat | RGD:1582105|PMID:11282364 |
| Biological Process | GO:0014061 | regulation of norepinephrine secretion |
RGD:2069 | IMP | Rat | RGD:1582152|PMID:11100981 |
| Biological Process | GO:0001991 | regulation of systemic arterial blood pressure by circulatory renin-angiotensin |
MGI:87963 | IMP | Mouse | MGI:MGI:1201253|PMID:9507198 |
| Biological Process | GO:0001991 | regulation of systemic arterial blood pressure by circulatory renin-angiotensin |
MGI:87963 | IMP | Mouse | MGI:MGI:69788|PMID:7989296 |
| Biological Process | GO:0001991 | regulation of systemic arterial blood pressure by circulatory renin-angiotensin |
MGI:87963 | IMP | Mouse | MGI:MGI:1332965|PMID:10076178 |
| Biological Process | GO:0001991 | regulation of systemic arterial blood pressure by circulatory renin-angiotensin |
MGI:87963 | IMP | Mouse | MGI:MGI:2385818|PMID:9852267 |
| Biological Process | GO:0001991 | regulation of systemic arterial blood pressure by circulatory renin-angiotensin |
MGI:87963 | IMP | Mouse | MGI:MGI:1196814|PMID:9466969 |
| Biological Process | GO:0001991 | regulation of systemic arterial blood pressure by circulatory renin-angiotensin |
MGI:87963 | IMP | Mouse | MGI:MGI:3608266|PMID:12574102 |
| Biological Process | GO:0001991 | regulation of systemic arterial blood pressure by circulatory renin-angiotensin |
MGI:87963 | IMP | Mouse | MGI:MGI:2154640|PMID:11606482 |
| Biological Process | GO:0001999 | renal response to blood flow during renin-angiotensin regulation of systemic arterial blood pressure |
MGI:87963 | IMP | Mouse | MGI:MGI:2154640|PMID:11606482 |
| Biological Process | GO:0002018 | renin-angiotensin regulation of aldosterone production |
MGI:87963 | IMP | Mouse | MGI:MGI:1332965|PMID:10076178 |
| Biological Process | GO:0002018 | renin-angiotensin regulation of aldosterone production |
MGI:87963 | IMP | Mouse | MGI:MGI:2385818|PMID:9852267 |
| Biological Process | GO:0009409 | response to cold |
MGI:87963 | IMP | Mouse | MGI:MGI:3608266|PMID:12574102 |
| Biological Process | GO:0051145 | smooth muscle cell differentiation |
MGI:87963 | IMP | Mouse | MGI:MGI:1313232|PMID:9788961 |
| Biological Process | GO:0051145 | smooth muscle cell differentiation |
MGI:87963 | IDA | Mouse | MGI:MGI:1313232|PMID:9788961 |
| Biological Process | GO:0048659 | smooth muscle cell proliferation |
MGI:87963 | IMP | Mouse | MGI:MGI:1313232|PMID:9788961 |
| Biological Process | GO:0048659 | smooth muscle cell proliferation |
MGI:87963 | IDA | Mouse | MGI:MGI:1313232|PMID:9788961 |
| Biological Process | GO:0001658 | ureteric bud branching |
MGI:87963 | IDA | Mouse | MGI:MGI:2655949|PMID:12657564 |