| Category | ID | Term | DB Object | Evidence | Organism | Reference |
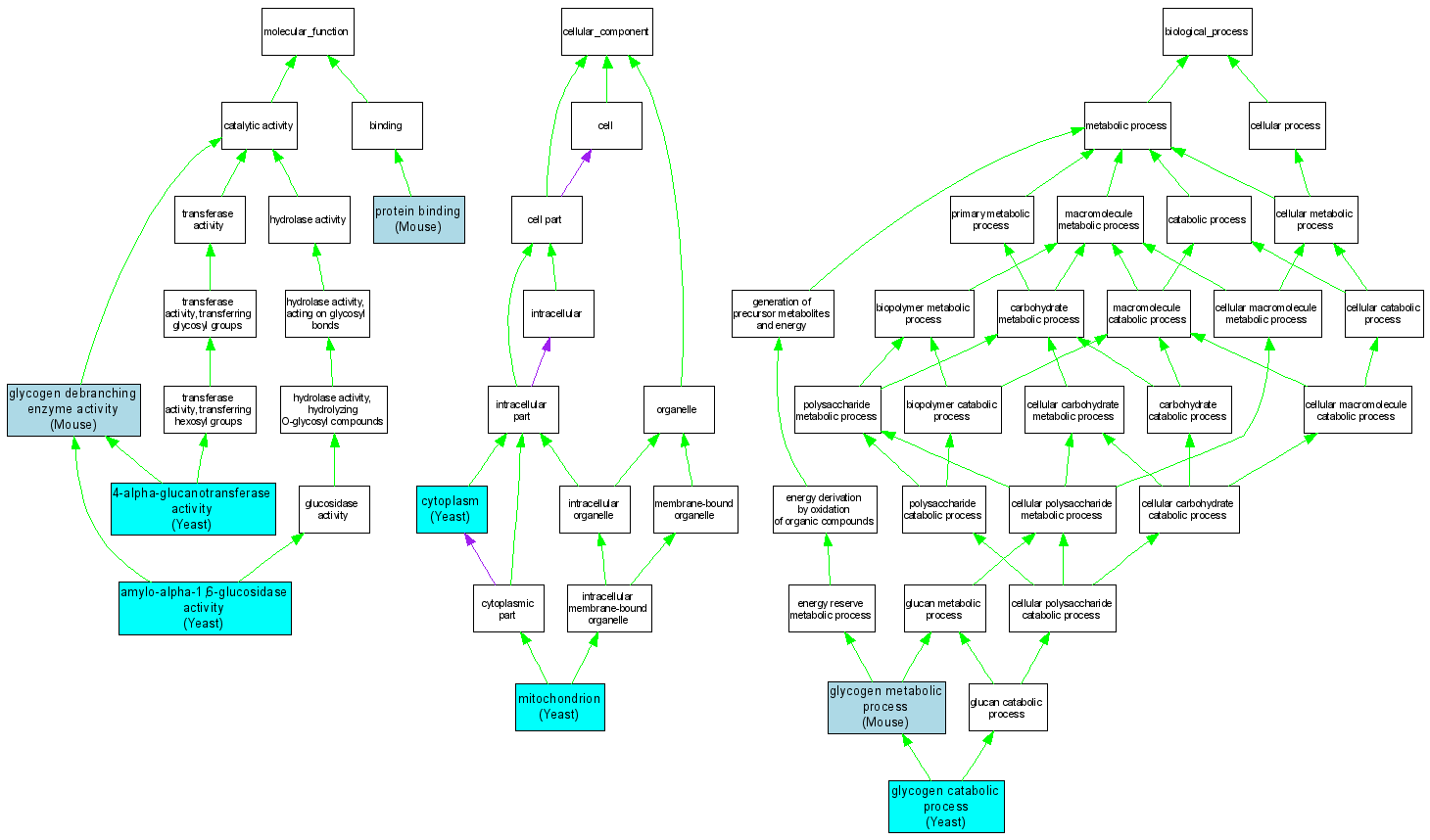
| Molecular Function | GO:0004134 | 4-alpha-glucanotransferase activity |
S000006388 | IDA | Yeast | SGD_REF:S000059249|PMID:11094287 |
| Molecular Function | GO:0004134 | 4-alpha-glucanotransferase activity |
S000006388 | IMP | Yeast | SGD_REF:S000059249|PMID:11094287 |
| Molecular Function | GO:0004135 | amylo-alpha-1,6-glucosidase activity |
S000006388 | IDA | Yeast | SGD_REF:S000059249|PMID:11094287 |
| Molecular Function | GO:0004135 | amylo-alpha-1,6-glucosidase activity |
S000006388 | IMP | Yeast | SGD_REF:S000059249|PMID:11094287 |
| Molecular Function | GO:0004133 | glycogen debranching enzyme activity |
MGI:1924809 | IDA | Mouse | MGI:MGI:2157196|PMID:11785984 |
| Molecular Function | GO:0005515 | protein binding |
MGI:1924809 | IPI | Mouse | MGI:MGI:3589995|PMID:15886229 |
| Cellular Component | GO:0005737 | cytoplasm |
S000006388 | IDA | Yeast | SGD_REF:S000074185|PMID:14562095 |
| Cellular Component | GO:0005739 | mitochondrion |
S000006388 | IDA | Yeast | SGD_REF:S000117178|PMID:16823961 |
| Cellular Component | GO:0005739 | mitochondrion |
S000006388 | IDA | Yeast | SGD_REF:S000075100|PMID:14576278 |
| Biological Process | GO:0005980 | glycogen catabolic process |
S000006388 | IMP | Yeast | SGD_REF:S000059249|PMID:11094287 |
| Biological Process | GO:0005977 | glycogen metabolic process |
MGI:1924809 | IDA | Mouse | MGI:MGI:2157196|PMID:11785984 |