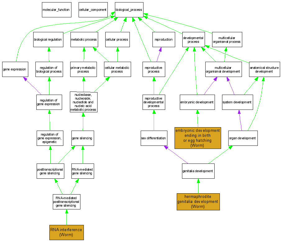
Compare GO annotations for AF10 and its orthologs

A table of the annotations represented in this image is provided below.
CategoryIDTermDB ObjectEvidenceOrganismReference
Biological ProcessGO:0009792embryonic development ending in birth or egg hatching WBGene00006975IMPWormWB:WBPaper00027756|PMID:16845399
Biological ProcessGO:0040035hermaphrodite genitalia development WBGene00006975IMPWormWB:WBPaper00006395|PMID:14551910
Biological ProcessGO:0016246RNA interference WBGene00006975IMPWormWB:WBPaper00005193|PMID:11904378