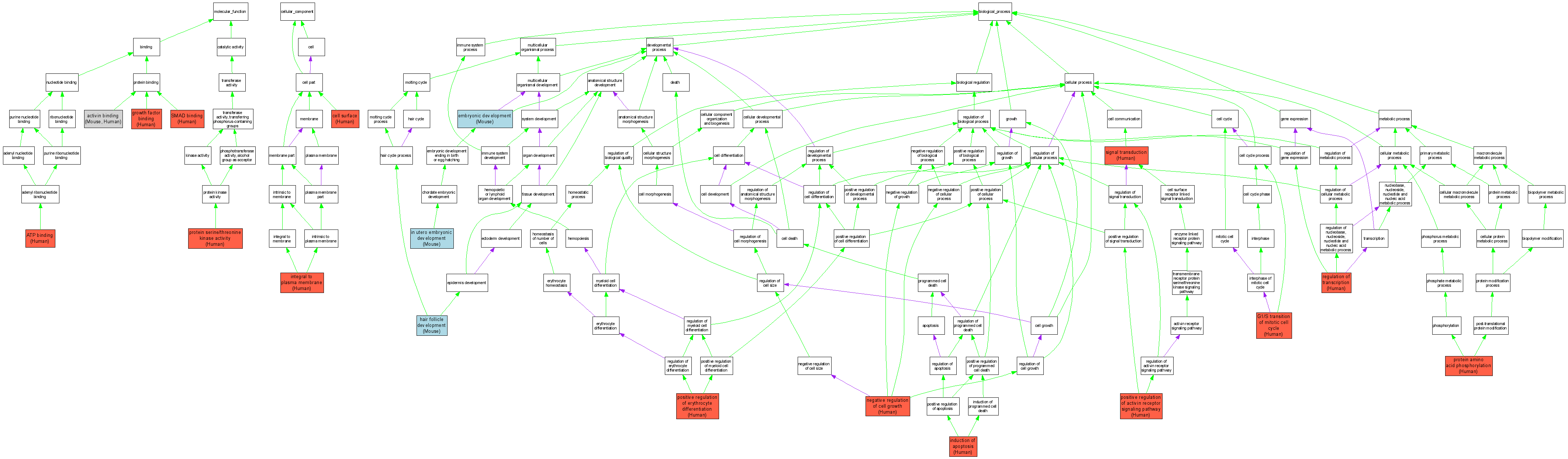
| Category | ID | Term | DB Object | Evidence | Organism | Reference |
| Molecular Function | GO:0048185 | activin binding |
MGI:1338944 | IPI | Mouse | MGI:MGI:75241|PMID:7577669 |
| Molecular Function | GO:0048185 | activin binding |
P36896 | IDA | Human | PMID:12665502 |
| Molecular Function | GO:0005524 | ATP binding |
P36896 | IDA | Human | PMID:12065756 |
| Molecular Function | GO:0019838 | growth factor binding |
P36896 | IPI | Human | PMID:14517293 |
| Molecular Function | GO:0004674 | protein serine/threonine kinase activity |
P36896 | IDA | Human | PMID:12065756 |
| Molecular Function | GO:0046332 | SMAD binding |
P36896 | IDA | Human | PMID:12065756 |
| Cellular Component | GO:0009986 | cell surface |
P36896 | IDA | Human | PMID:12665502 |
| Cellular Component | GO:0005887 | integral to plasma membrane |
P36896 | IDA | Human | PMID:9032295 |
| Biological Process | GO:0009790 | embryonic development |
MGI:1338944 | IMP | Mouse | MGI:MGI:1201715|PMID:9512518 |
| Biological Process | GO:0000082 | G1/S transition of mitotic cell cycle |
P36896 | IDA | Human | PMID:11117535 |
| Biological Process | GO:0001942 | hair follicle development |
MGI:1338944 | IMP | Mouse | MGI:MGI:3589310|PMID:16127153 |
| Biological Process | GO:0001701 | in utero embryonic development |
MGI:1338944 | IMP | Mouse | MGI:MGI:3511374|PMID:15485907 |
| Biological Process | GO:0001701 | in utero embryonic development |
MGI:1338944 | IMP | Mouse | MGI:MGI:3624594|PMID:16564040 |
| Biological Process | GO:0006917 | induction of apoptosis |
P36896 | IMP | Human | PMID:9884026 |
| Biological Process | GO:0030308 | negative regulation of cell growth |
P36896 | IDA | Human | PMID:11117535 |
| Biological Process | GO:0032927 | positive regulation of activin receptor signaling pathway |
P36896 | IMP | Human | PMID:9884026 |
| Biological Process | GO:0045648 | positive regulation of erythrocyte differentiation |
P36896 | IDA | Human | PMID:9032295 |
| Biological Process | GO:0006468 | protein amino acid phosphorylation |
P36896 | IDA | Human | PMID:12065756 |
| Biological Process | GO:0045449 | regulation of transcription |
P36896 | IDA | Human | PMID:8622651 |
| Biological Process | GO:0045449 | regulation of transcription |
P36896 | IDA | Human | PMID:12665502 |
| Biological Process | GO:0007165 | signal transduction |
P36896 | IDA | Human | PMID:8622651 |
| Biological Process | GO:0007165 | signal transduction |
P36896 | IDA | Human | PMID:12665502 |