| Category | ID | Term | DB Object | Evidence | Organism | Reference |
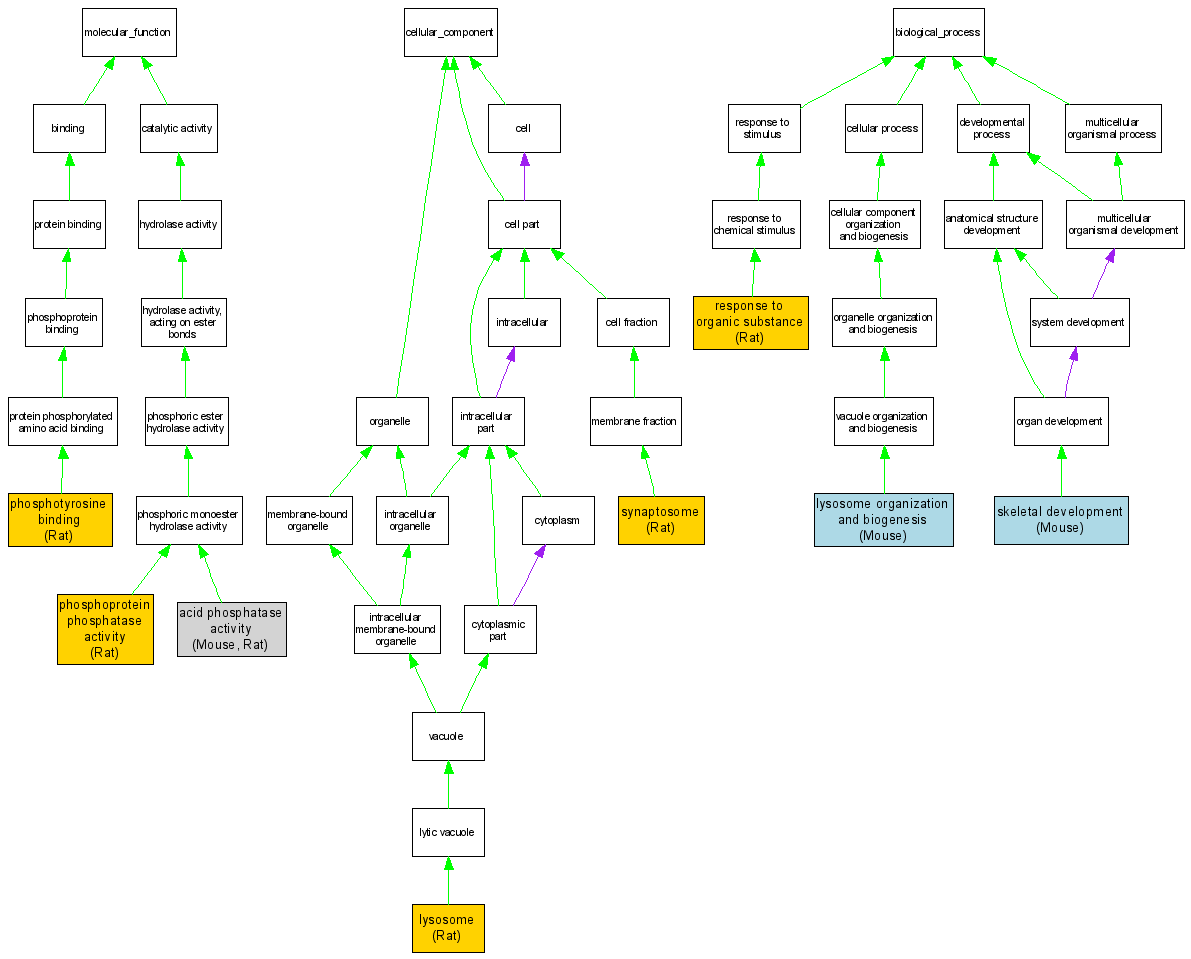
| Molecular Function | GO:0003993 | acid phosphatase activity |
MGI:87882 | IMP | Mouse | MGI:MGI:3528196|PMID:15503243 |
| Molecular Function | GO:0003993 | acid phosphatase activity |
MGI:87882 | IMP | Mouse | MGI:MGI:894905|PMID:9228031 |
| Molecular Function | GO:0003993 | acid phosphatase activity |
MGI:87882 | IDA | Mouse | MGI:MGI:55148|PMID:7323947 |
| Molecular Function | GO:0003993 | acid phosphatase activity |
MGI:87882 | IDA | Mouse | MGI:MGI:48978|PMID:1914521 |
| Molecular Function | GO:0003993 | acid phosphatase activity |
RGD:2021 | IDA | Rat | RGD:631727|PMID:7827101 |
| Molecular Function | GO:0003993 | acid phosphatase activity |
RGD:2021 | IDA | Rat | RGD:1600623|PMID:11687729 |
| Molecular Function | GO:0004721 | phosphoprotein phosphatase activity |
RGD:2021 | IDA | Rat | RGD:1598713|PMID:7686862 |
| Molecular Function | GO:0001784 | phosphotyrosine binding |
RGD:2021 | IDA | Rat | RGD:1598713|PMID:7686862 |
| Cellular Component | GO:0005764 | lysosome |
RGD:2021 | IDA | Rat | RGD:1600623|PMID:11687729 |
| Cellular Component | GO:0019717 | synaptosome |
RGD:2021 | IDA | Rat | RGD:631746|PMID:10480315 |
| Biological Process | GO:0007040 | lysosome organization and biogenesis |
MGI:87882 | IMP | Mouse | MGI:MGI:3522374|PMID:15604265 |
| Biological Process | GO:0007040 | lysosome organization and biogenesis |
MGI:87882 | IMP | Mouse | MGI:MGI:894905|PMID:9228031 |
| Biological Process | GO:0010033 | response to organic substance |
RGD:2021 | IDA | Rat | RGD:631727|PMID:7827101 |
| Biological Process | GO:0001501 | skeletal development |
MGI:87882 | IMP | Mouse | MGI:MGI:894905|PMID:9228031 |