| Category | ID | Term | DB Object | Evidence | Organism | Reference |
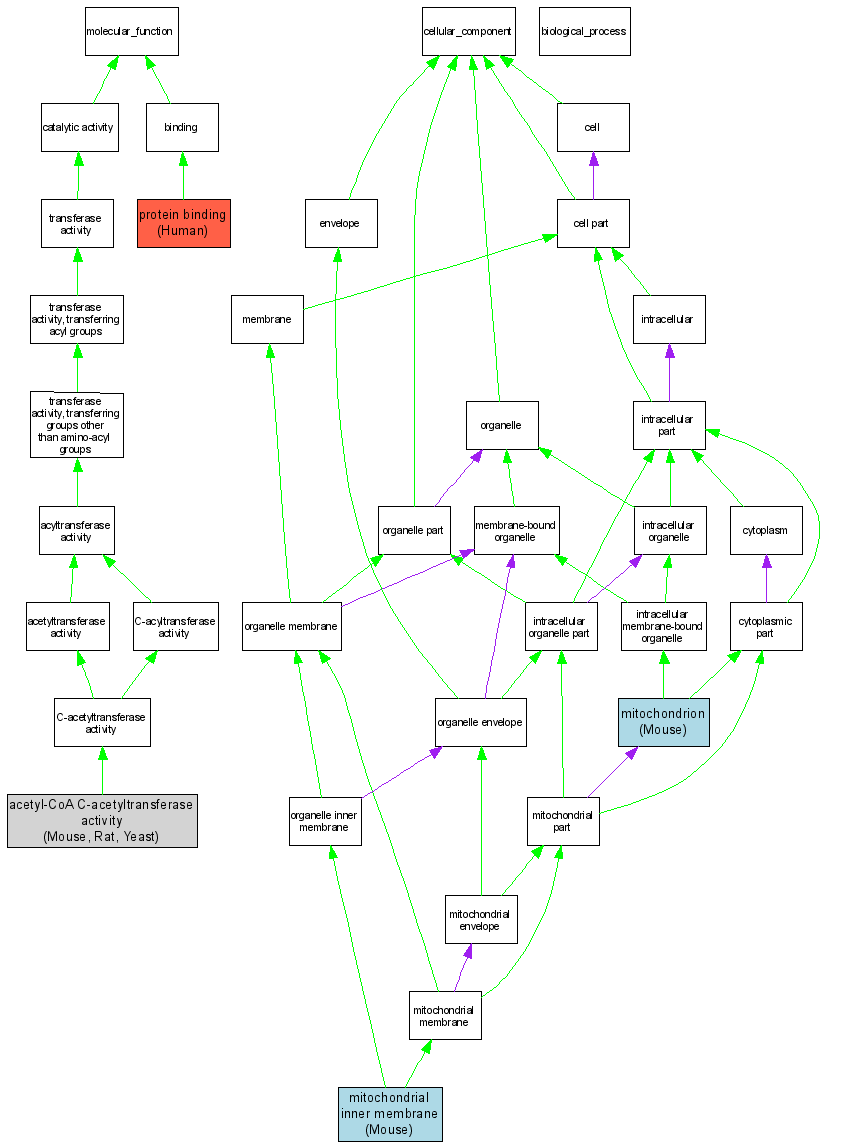
| Molecular Function | GO:0003985 | acetyl-CoA C-acetyltransferase activity |
MGI:87870 | IDA | Mouse | MGI:MGI:77237|PMID:7592824 |
| Molecular Function | GO:0003985 | acetyl-CoA C-acetyltransferase activity |
MGI:87870 | IDA | Mouse | MGI:MGI:2386518|PMID:12114517 |
| Molecular Function | GO:0003985 | acetyl-CoA C-acetyltransferase activity |
RGD:2016 | IDA | Rat | RGD:631716|PMID:2478525 |
| Molecular Function | GO:0003985 | acetyl-CoA C-acetyltransferase activity |
S000005949 | IDA | Yeast | SGD_REF:S000042016|PMID:7989303 |
| Molecular Function | GO:0005515 | protein binding |
P24752 | IPI | Human | PMID:17353931 |
| Cellular Component | GO:0005743 | mitochondrial inner membrane |
MGI:87870 | IDA | Mouse | MGI:MGI:3590069|PMID:12865426 |
| Cellular Component | GO:0005739 | mitochondrion |
MGI:87870 | IDA | Mouse | MGI:MGI:2682130|PMID:14651853 |