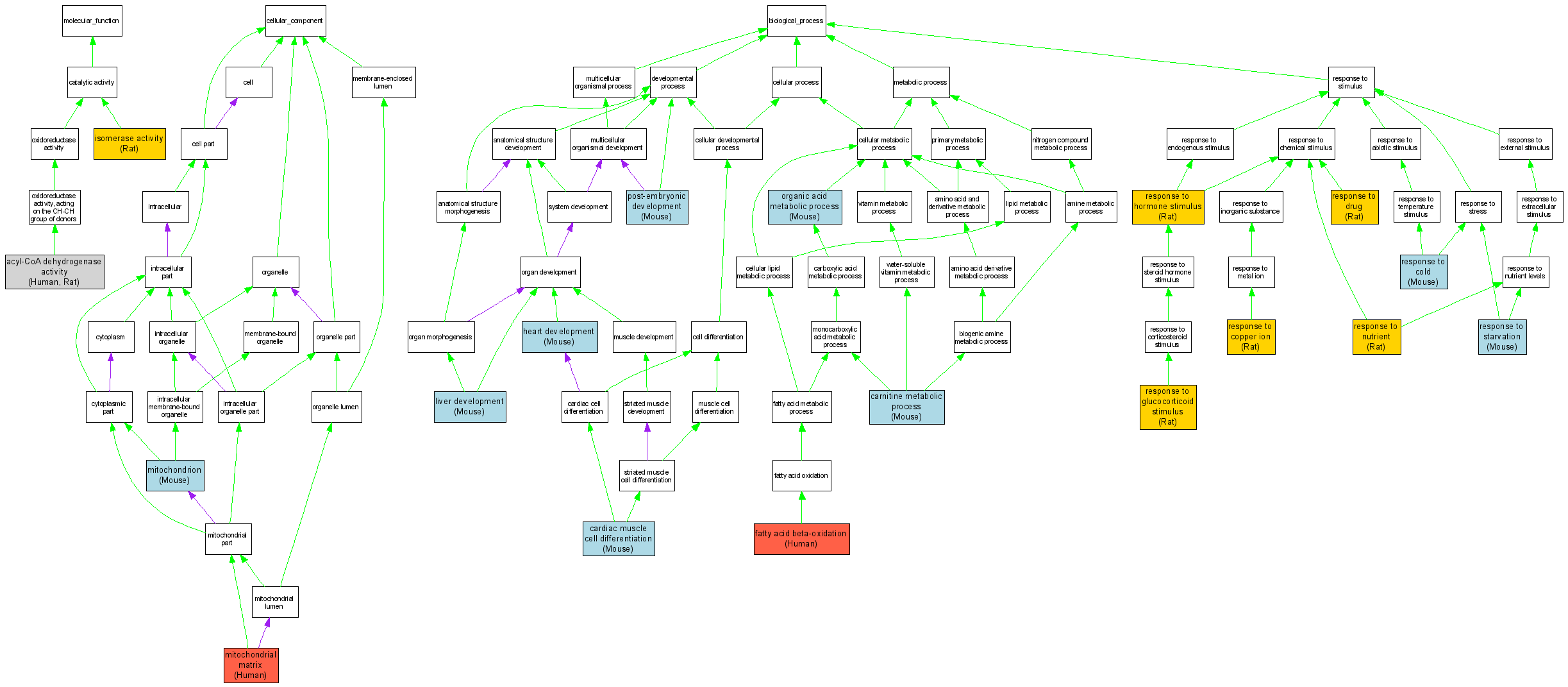
Compare GO annotations for ACADM and its orthologs

A table of the annotations represented in this image is provided below.
CategoryIDTermDB ObjectEvidenceOrganismReference
Molecular FunctionGO:0003995acyl-CoA dehydrogenase activity P11310IMPHumanPMID:2393404
Molecular FunctionGO:0003995acyl-CoA dehydrogenase activity RGD:2012IDARatRGD:1358266|PMID:15358373
Molecular FunctionGO:0016853isomerase activity RGD:2012IDARatRGD:1598685|PMID:15850406
Cellular ComponentGO:0005759mitochondrial matrix P11310IEPHumanPMID:2393404
Cellular ComponentGO:0005739mitochondrion MGI:87867IDAMouseMGI:MGI:2682130|PMID:14651853
Biological ProcessGO:0055007cardiac muscle cell differentiation MGI:87867IMPMouseMGI:MGI:3692159|PMID:16121256
Biological ProcessGO:0009437carnitine metabolic process MGI:87867IMPMouseMGI:MGI:3692159|PMID:16121256
Biological ProcessGO:0006635fatty acid beta-oxidation P11310IMPHumanPMID:2393404
Biological ProcessGO:0007507heart development MGI:87867IMPMouseMGI:MGI:3692159|PMID:16121256
Biological ProcessGO:0001889liver development MGI:87867IMPMouseMGI:MGI:3692159|PMID:16121256
Biological ProcessGO:0006082organic acid metabolic process MGI:87867IMPMouseMGI:MGI:3692159|PMID:16121256
Biological ProcessGO:0009791post-embryonic development MGI:87867IMPMouseMGI:MGI:3692159|PMID:16121256
Biological ProcessGO:0009409response to cold MGI:87867IMPMouseMGI:MGI:3692159|PMID:16121256
Biological ProcessGO:0046688response to copper ion RGD:2012IEPRatRGD:1598689|PMID:10958805
Biological ProcessGO:0042493response to drug RGD:2012IEPRatRGD:1598688|PMID:15852996
Biological ProcessGO:0051384response to glucocorticoid stimulus RGD:2012IEPRatRGD:1598691|PMID:8615829
Biological ProcessGO:0009725response to hormone stimulus RGD:2012IEPRatRGD:1598690|PMID:9164869
Biological ProcessGO:0007584response to nutrient RGD:2012IEPRatRGD:1598687|PMID:15863369
Biological ProcessGO:0042594response to starvation MGI:87867IMPMouseMGI:MGI:3692159|PMID:16121256