| Category | ID | Term | DB Object | Evidence | Organism | Reference |
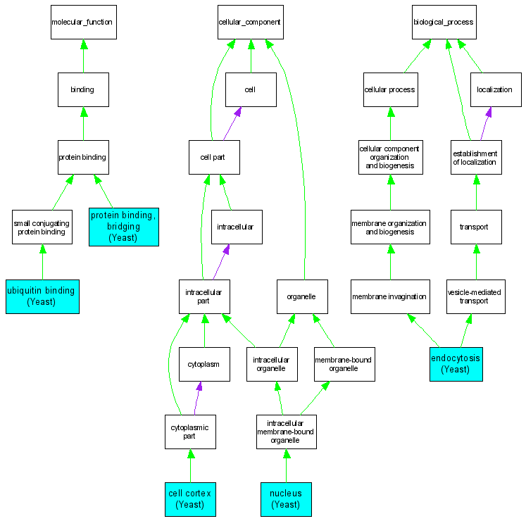
| Molecular Function | GO:0030674 | protein binding, bridging |
S000000103 | IPI | Yeast | SGD_REF:S000072033|PMID:11950888 |
| Molecular Function | GO:0043130 | ubiquitin binding |
S000000103 | IDA | Yeast | SGD_REF:S000120510|PMID:17244534 |
| Cellular Component | GO:0005938 | cell cortex |
S000000103 | IDA | Yeast | SGD_REF:S000072033|PMID:11950888 |
| Cellular Component | GO:0005634 | nucleus |
S000000103 | IMP | Yeast | SGD_REF:S000120711|PMID:17286805 |
| Cellular Component | GO:0005634 | nucleus |
S000000103 | IDA | Yeast | SGD_REF:S000120711|PMID:17286805 |
| Biological Process | GO:0006897 | endocytosis |
S000000103 | IMP | Yeast | SGD_REF:S000069574|PMID:11940605 |
| Biological Process | GO:0006897 | endocytosis |
S000000103 | IPI | Yeast | SGD_REF:S000069574|PMID:11940605 |