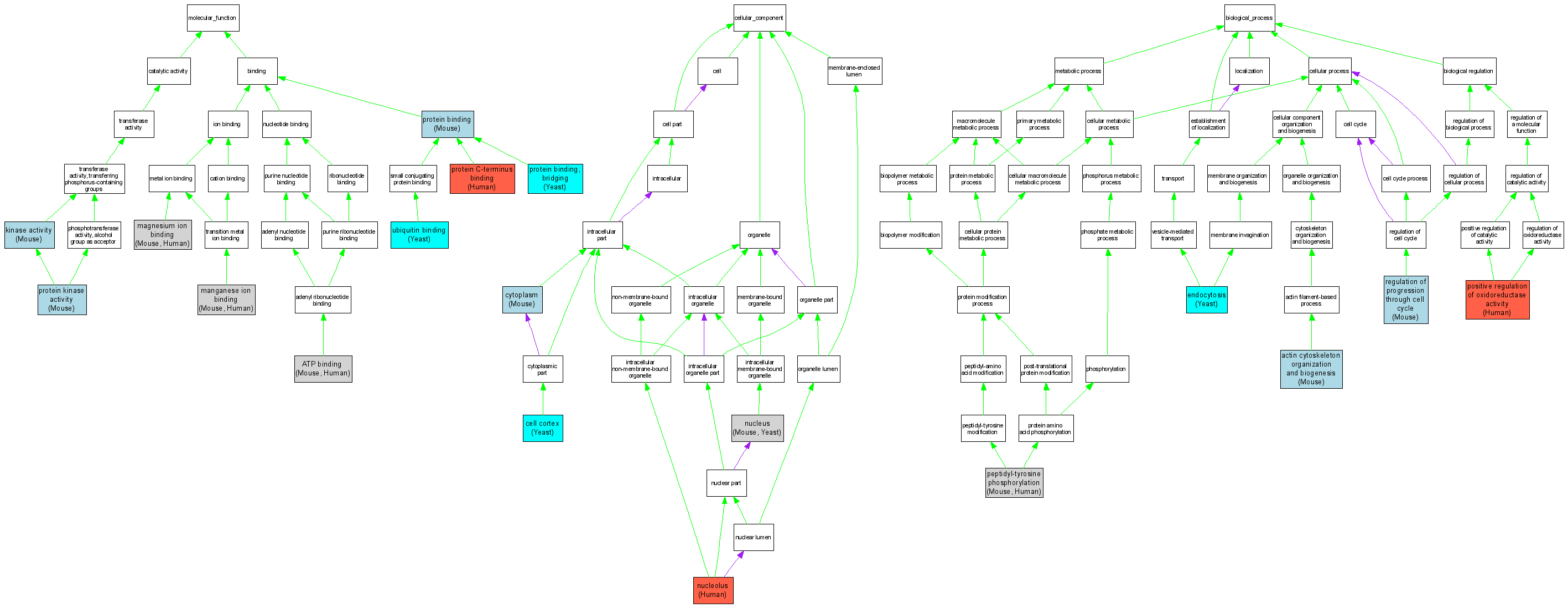
| Category | ID | Term | DB Object | Evidence | Organism | Reference |
| Molecular Function | GO:0005524 | ATP binding |
MGI:87859 | IDA | Mouse | MGI:MGI:3694185|PMID:9109492 |
| Molecular Function | GO:0005524 | ATP binding |
P00519 | IDA | Human | PMID:9144171 |
| Molecular Function | GO:0016301 | kinase activity |
MGI:87859 | IDA | Mouse | MGI:MGI:2446961|PMID:12379650 |
| Molecular Function | GO:0000287 | magnesium ion binding |
MGI:87859 | IDA | Mouse | MGI:MGI:3694185|PMID:9109492 |
| Molecular Function | GO:0000287 | magnesium ion binding |
P00519 | IDA | Human | PMID:9144171 |
| Molecular Function | GO:0030145 | manganese ion binding |
MGI:87859 | IDA | Mouse | MGI:MGI:3694185|PMID:9109492 |
| Molecular Function | GO:0030145 | manganese ion binding |
P00519 | IDA | Human | PMID:9144171 |
| Molecular Function | GO:0005515 | protein binding |
MGI:87859 | IPI | Mouse | MGI:MGI:3706445|PMID:17254966 |
| Molecular Function | GO:0005515 | protein binding |
MGI:87859 | IPI | Mouse | MGI:MGI:3046013|PMID:15148308 |
| Molecular Function | GO:0030674 | protein binding, bridging |
S000000103 | IPI | Yeast | SGD_REF:S000072033|PMID:11950888 |
| Molecular Function | GO:0008022 | protein C-terminus binding |
P00519 | IPI | Human | PMID:11971963 |
| Molecular Function | GO:0004672 | protein kinase activity |
MGI:87859 | IDA | Mouse | MGI:MGI:2664008|PMID:12672821 |
| Molecular Function | GO:0043130 | ubiquitin binding |
S000000103 | IDA | Yeast | SGD_REF:S000120510|PMID:17244534 |
| Cellular Component | GO:0005938 | cell cortex |
S000000103 | IDA | Yeast | SGD_REF:S000072033|PMID:11950888 |
| Cellular Component | GO:0005737 | cytoplasm |
MGI:87859 | IDA | Mouse | MGI:MGI:3694152|PMID:9636171 |
| Cellular Component | GO:0005730 | nucleolus |
P00519 | IDA | Human | PMID:12944467 |
| Cellular Component | GO:0005634 | nucleus |
MGI:87859 | IDA | Mouse | MGI:MGI:3694152|PMID:9636171 |
| Cellular Component | GO:0005634 | nucleus |
S000000103 | IMP | Yeast | SGD_REF:S000120711|PMID:17286805 |
| Cellular Component | GO:0005634 | nucleus |
S000000103 | IDA | Yeast | SGD_REF:S000120711|PMID:17286805 |
| Biological Process | GO:0030036 | actin cytoskeleton organization and biogenesis |
MGI:87859 | IDA | Mouse | MGI:MGI:3694142|PMID:11279004 |
| Biological Process | GO:0006897 | endocytosis |
S000000103 | IMP | Yeast | SGD_REF:S000069574|PMID:11940605 |
| Biological Process | GO:0006897 | endocytosis |
S000000103 | IPI | Yeast | SGD_REF:S000069574|PMID:11940605 |
| Biological Process | GO:0018108 | peptidyl-tyrosine phosphorylation |
MGI:87859 | IDA | Mouse | MGI:MGI:3694185|PMID:9109492 |
| Biological Process | GO:0018108 | peptidyl-tyrosine phosphorylation |
P00519 | IDA | Human | PMID:9144171 |
| Biological Process | GO:0051353 | positive regulation of oxidoreductase activity |
P00519 | IDA | Human | PMID:12893824 |
| Biological Process | GO:0000074 | regulation of progression through cell cycle |
MGI:87859 | IDA | Mouse | MGI:MGI:2157287|PMID:11809706 |