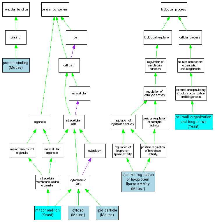
| Category | ID | Term | DB Object | Evidence | Organism | Reference |
| Molecular Function | GO:0005515 | protein binding |
MGI:1914719 | IPI | Mouse | MGI:MGI:3057082|PMID:15292255 |
| Cellular Component | GO:0005829 | cytosol |
MGI:1914719 | IDA | Mouse | MGI:MGI:3057082|PMID:15292255 |
| Cellular Component | GO:0005829 | cytosol |
MGI:1914719 | IDA | Mouse | MGI:MGI:3487148|PMID:15136565 |
| Cellular Component | GO:0005811 | lipid particle |
MGI:1914719 | IDA | Mouse | MGI:MGI:3057082|PMID:15292255 |
| Cellular Component | GO:0005811 | lipid particle |
MGI:1914719 | IDA | Mouse | MGI:MGI:3487148|PMID:15136565 |
| Cellular Component | GO:0005739 | mitochondrion |
S000002532 | IDA | Yeast | SGD_REF:S000074185|PMID:14562095 |
| Biological Process | GO:0007047 | cell wall organization and biogenesis |
S000002532 | IMP | Yeast | SGD_REF:S000058218|PMID:9335584 |
| Biological Process | GO:0051006 | positive regulation of lipoprotein lipase activity |
MGI:1914719 | IDA | Mouse | MGI:MGI:3697284|PMID:17074755 |