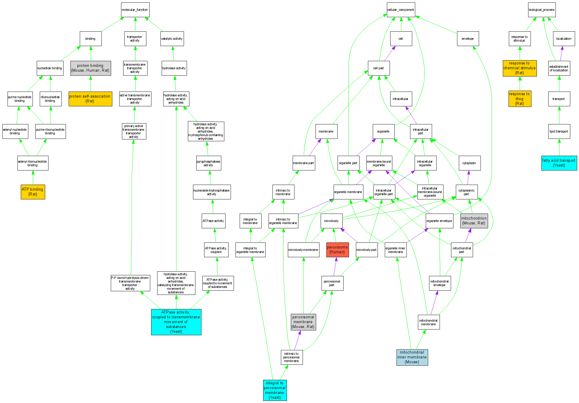
| Category | ID | Term | DB Object | Evidence | Organism | Reference |
| Molecular Function | GO:0005524 | ATP binding |
RGD:2007 | IPI | Rat | RGD:1358265|PMID:11883951 |
| Molecular Function | GO:0005524 | ATP binding |
RGD:2007 | IDA | Rat | RGD:1598654|PMID:12176987 |
| Molecular Function | GO:0042626 | ATPase activity, coupled to transmembrane movement of substances |
S000006068 | IMP | Yeast | SGD_REF:S000053188|PMID:8670886 |
| Molecular Function | GO:0005515 | protein binding |
MGI:1349216 | IPI | Mouse | MGI:MGI:3687665|PMID:10551832 |
| Molecular Function | GO:0005515 | protein binding |
P28288 | IPI | Human | PMID:11883941 |
| Molecular Function | GO:0005515 | protein binding |
P28288 | IPI | Human | PMID:10704444 |
| Molecular Function | GO:0005515 | protein binding |
RGD:2007 | IPI | Rat | RGD:1598654|PMID:12176987 |
| Molecular Function | GO:0043621 | protein self-association |
RGD:2007 | IDA | Rat | RGD:1358265|PMID:11883951 |
| Cellular Component | GO:0005779 | integral to peroxisomal membrane |
S000006068 | IDA | Yeast | SGD_REF:S000053188|PMID:8670886 |
| Cellular Component | GO:0005743 | mitochondrial inner membrane |
MGI:1349216 | IDA | Mouse | MGI:MGI:3590069|PMID:12865426 |
| Cellular Component | GO:0005739 | mitochondrion |
MGI:1349216 | IDA | Mouse | MGI:MGI:2682130|PMID:14651853 |
| Cellular Component | GO:0005739 | mitochondrion |
RGD:2007 | IDA | Rat | RGD:1598656|PMID:11341945 |
| Cellular Component | GO:0005778 | peroxisomal membrane |
MGI:1349216 | IDA | Mouse | MGI:MGI:3052413|PMID:12915479 |
| Cellular Component | GO:0005778 | peroxisomal membrane |
RGD:2007 | IDA | Rat | RGD:14561759 |
| Cellular Component | GO:0005778 | peroxisomal membrane |
RGD:2007 | IMP | Rat | RGD:1358265|PMID:11883951 |
| Cellular Component | GO:0005778 | peroxisomal membrane |
RGD:2007 | IDA | Rat | RGD:1358265|PMID:11883951 |
| Cellular Component | GO:0005777 | peroxisome |
P28288 | IDA | Human | PMID:10704444 |
| Biological Process | GO:0015908 | fatty acid transport |
S000006068 | IMP | Yeast | SGD_REF:S000053188|PMID:8670886 |
| Biological Process | GO:0042221 | response to chemical stimulus |
RGD:2007 | IEP | Rat | RGD:1598656|PMID:11341945 |
| Biological Process | GO:0042493 | response to drug |
RGD:2007 | IEP | Rat | RGD:1598657|PMID:9108325 |