| Category | ID | Term | DB Object | Evidence | Organism | Reference |
|---|---|---|---|---|---|---|
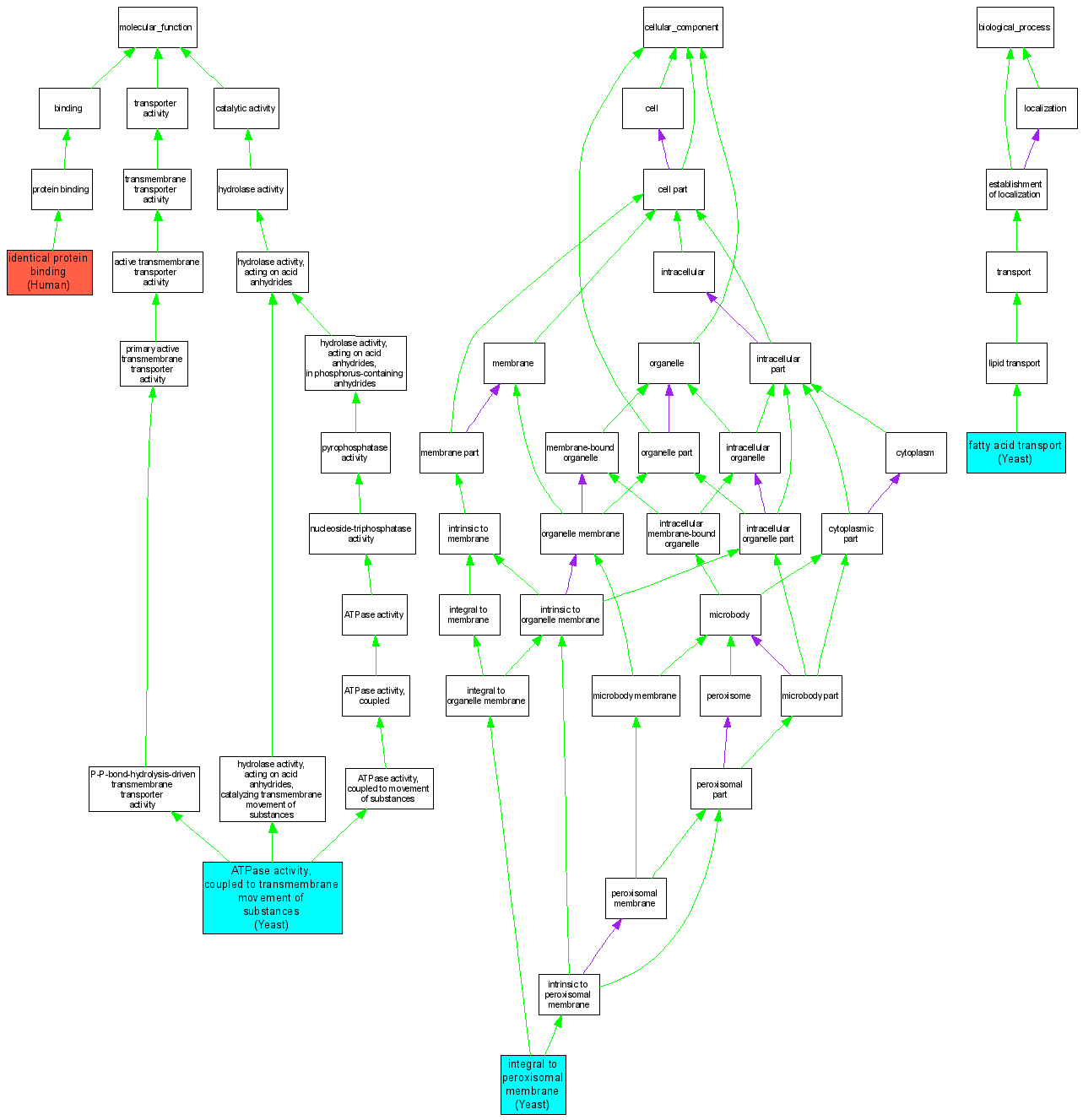
| Molecular Function | GO:0042626 | ATPase activity, coupled to transmembrane movement of substances | S000006068 | IMP | Yeast | SGD_REF:S000053188|PMID:8670886 |
| Molecular Function | GO:0042802 | identical protein binding | P33897 | IPI | Human | PMID:10551832 |
| Cellular Component | GO:0005779 | integral to peroxisomal membrane | S000006068 | IDA | Yeast | SGD_REF:S000053188|PMID:8670886 |
| Biological Process | GO:0015908 | fatty acid transport | S000006068 | IMP | Yeast | SGD_REF:S000053188|PMID:8670886 |