| Category | ID | Term | DB Object | Evidence | Organism | Reference |
|---|---|---|---|---|---|---|
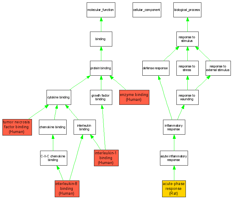
| Molecular Function | GO:0019899 | enzyme binding | P01023 | IPI | Human | PMID:11435418 |
| Molecular Function | GO:0019966 | interleukin-1 binding | P01023 | IDA | Human | PMID:9714181 |
| Molecular Function | GO:0019959 | interleukin-8 binding | P01023 | IPI | Human | PMID:10880251 |
| Molecular Function | GO:0043120 | tumor necrosis factor binding | P01023 | IDA | Human | PMID:9714181 |
| Biological Process | GO:0006953 | acute-phase response | RGD:2004 | IEP | Rat | RGD:67925|PMID:2468362 |