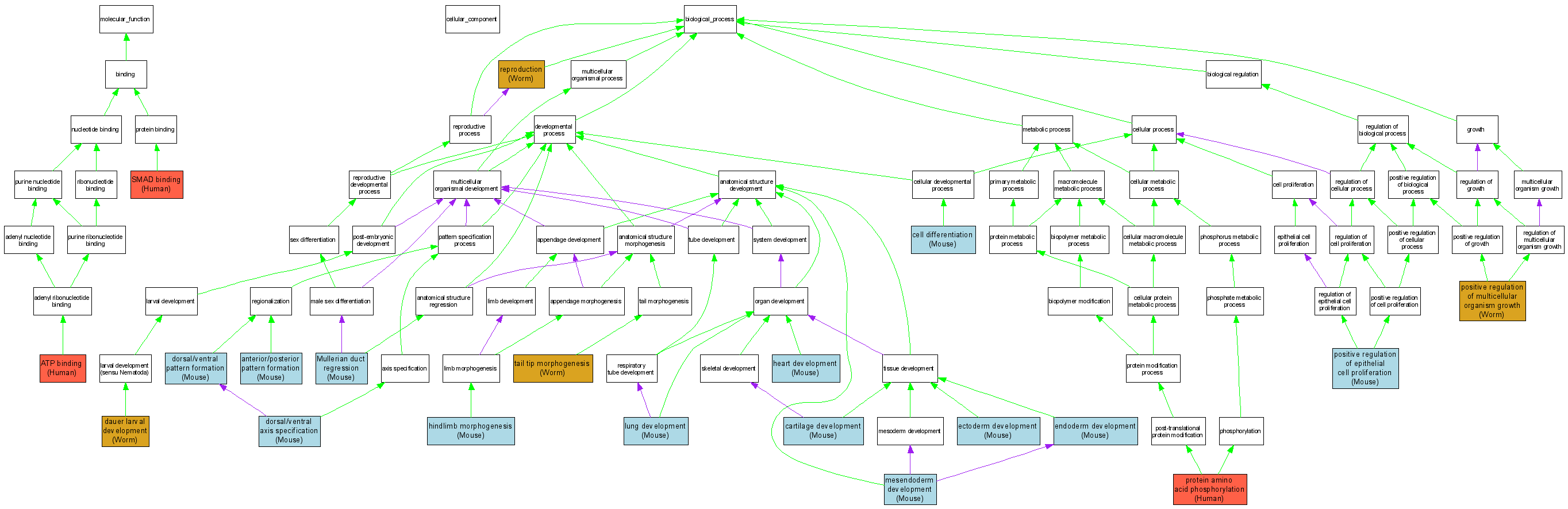
Compare GO annotations related to Polyposis syndrome, hereditary mixed, 2 using OMIM genes and OrthoDisease orthologs

A table of the annotations represented in this image is provided below.
CategoryIDTermDB ObjectEvidenceOrganismReference
Molecular FunctionGO:0005524ATP binding P36894IDAHumanPMID:12065756
Molecular FunctionGO:0046332SMAD binding P36894IDAHumanPMID:12065756
Biological ProcessGO:0009952anterior/posterior pattern formation MGI:1338938IMPMouseMGI:MGI:3051920|PMID:15136140
Biological ProcessGO:0051216cartilage development MGI:1338938IMPMouseMGI:MGI:3576405|PMID:15492776
Biological ProcessGO:0030154cell differentiation MGI:1338938IGIMouseMGI:MGI:3487205|PMID:15469980
Biological ProcessGO:0040024dauer larval development WBGene00004860IGIWormWB:WBPaper00003400|PMID:9847239
Biological ProcessGO:0040024dauer larval development WBGene00004860IGIWormWB:WBPaper00025090|PMID:15840165
Biological ProcessGO:0009950dorsal/ventral axis specification MGI:1338938IMPMouseMGI:MGI:2670493|PMID:12923052
Biological ProcessGO:0009953dorsal/ventral pattern formation MGI:1338938IGIMouseMGI:MGI:3574003|PMID:15673568
Biological ProcessGO:0007398ectoderm development MGI:1338938IMPMouseMGI:MGI:3051919|PMID:15136139
Biological ProcessGO:0007492endoderm development MGI:1338938IMPMouseMGI:MGI:3051920|PMID:15136140
Biological ProcessGO:0007507heart development MGI:1338938IMPMouseMGI:MGI:3621084|PMID:16556916
Biological ProcessGO:0035137hindlimb morphogenesis MGI:1338938IMPMouseMGI:MGI:3621084|PMID:16556916
Biological ProcessGO:0030324lung development MGI:1338938IMPMouseMGI:MGI:3618437|PMID:16414041
Biological ProcessGO:0048382mesendoderm development MGI:1338938IMPMouseMGI:MGI:3051920|PMID:15136140
Biological ProcessGO:0001880Mullerian duct regression MGI:1338938IMPMouseMGI:MGI:3042158|PMID:12368913
Biological ProcessGO:0050679positive regulation of epithelial cell proliferation MGI:1338938IMPMouseMGI:MGI:3618437|PMID:16414041
Biological ProcessGO:0040018positive regulation of multicellular organism growth WBGene00004860IMPWormWB:WBPaper00006395|PMID:14551910
Biological ProcessGO:0040018positive regulation of multicellular organism growth WBGene00004860IMPWormWB:WBPaper00005021|PMID:11784045
Biological ProcessGO:0040018positive regulation of multicellular organism growth WBGene00004860IMPWormWB:WBPaper00005325|PMID:12051826
Biological ProcessGO:0040018positive regulation of multicellular organism growth WBGene00004860IMPWormWB:WBPaper00003400|PMID:9847239
Biological ProcessGO:0040018positive regulation of multicellular organism growth WBGene00004860IMPWormWB:WBPaper00025090|PMID:15840165
Biological ProcessGO:0040018positive regulation of multicellular organism growth WBGene00004860IGIWormWB:WBPaper00025090|PMID:15840165
Biological ProcessGO:0040018positive regulation of multicellular organism growth WBGene00004860IGIWormWB:WBPaper00005325|PMID:12051826
Biological ProcessGO:0006468protein amino acid phosphorylation P36894IDAHumanPMID:12065756
Biological ProcessGO:0000003reproduction WBGene00004860IMPWormWB:WBPaper00003400|PMID:9847239
Biological ProcessGO:0000003reproduction WBGene00004860IMPWormWB:WBPaper00025090|PMID:15840165
Biological ProcessGO:0045138tail tip morphogenesis WBGene00004860IMPWormWB:WBPaper00003400|PMID:9847239
Biological ProcessGO:0045138tail tip morphogenesis WBGene00004860IGIWormWB:WBPaper00003400|PMID:9847239