| Category | ID | Term | DB Object | Evidence | Organism | Reference |
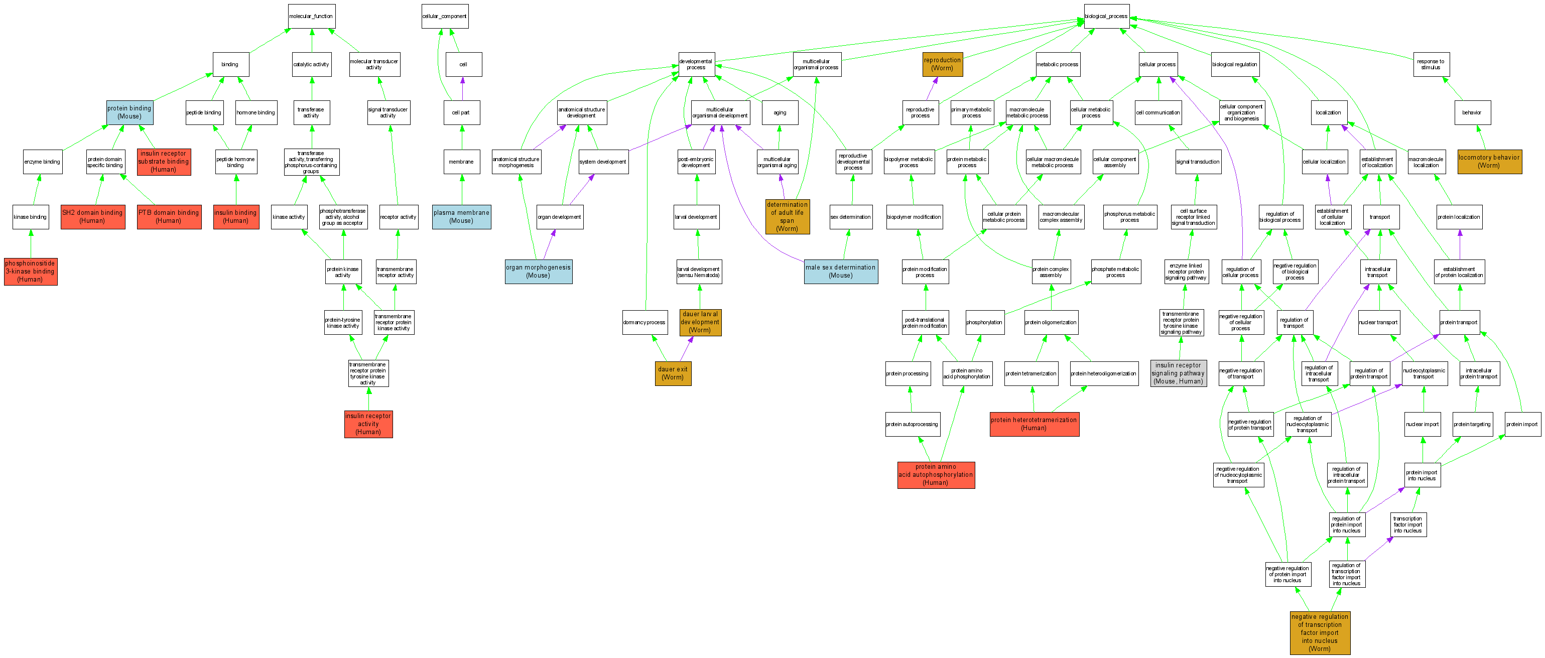
| Molecular Function | GO:0043559 | insulin binding |
P06213 | IDA | Human | PMID:8440175 |
| Molecular Function | GO:0005009 | insulin receptor activity |
P06213 | IDA | Human | PMID:8440175 |
| Molecular Function | GO:0043560 | insulin receptor substrate binding |
P06213 | IPI | Human | PMID:7559478 |
| Molecular Function | GO:0043560 | insulin receptor substrate binding |
P06213 | IPI | Human | PMID:7537849 |
| Molecular Function | GO:0043548 | phosphoinositide 3-kinase binding |
P06213 | IPI | Human | PMID:7537849 |
| Molecular Function | GO:0043548 | phosphoinositide 3-kinase binding |
P06213 | IPI | Human | PMID:8276809 |
| Molecular Function | GO:0005515 | protein binding |
MGI:96575 | IPI | Mouse | MGI:MGI:1334765|PMID:10196204 |
| Molecular Function | GO:0005515 | protein binding |
MGI:96575 | IPI | Mouse | MGI:MGI:3045683|PMID:15169905 |
| Molecular Function | GO:0005515 | protein binding |
MGI:96575 | IPI | Mouse | MGI:MGI:2681062|PMID:12917015 |
| Molecular Function | GO:0051425 | PTB domain binding |
P06213 | IPI | Human | PMID:7559478 |
| Molecular Function | GO:0042169 | SH2 domain binding |
P06213 | IPI | Human | PMID:8276809 |
| Cellular Component | GO:0005886 | plasma membrane |
MGI:96575 | IDA | Mouse | MGI:MGI:3042070|PMID:14562105 |
| Biological Process | GO:0043054 | dauer exit |
WBGene00000898 | IMP | Worm | WB:WBPaper00003244|PMID:9790527 |
| Biological Process | GO:0040024 | dauer larval development |
WBGene00000898 | IMP | Worm | WB:WBPaper00006153|PMID:14576426 |
| Biological Process | GO:0040024 | dauer larval development |
WBGene00000898 | IMP | Worm | WB:WBPaper00004702|PMID:11381260 |
| Biological Process | GO:0040024 | dauer larval development |
WBGene00000898 | IMP | Worm | WB:WBPaper00003883|PMID:10625546 |
| Biological Process | GO:0040024 | dauer larval development |
WBGene00000898 | IMP | Worm | WB:WBPaper00003244|PMID:9790527 |
| Biological Process | GO:0040024 | dauer larval development |
WBGene00000898 | IMP | Worm | WB:WBPaper00002847|PMID:9252323 |
| Biological Process | GO:0008340 | determination of adult life span |
WBGene00000898 | IMP | Worm | WB:WBPaper00006153|PMID:14576426 |
| Biological Process | GO:0008340 | determination of adult life span |
WBGene00000898 | IMP | Worm | WB:WBPaper00004702|PMID:11381260 |
| Biological Process | GO:0008340 | determination of adult life span |
WBGene00000898 | IMP | Worm | WB:WBPaper00003244|PMID:9790527 |
| Biological Process | GO:0008286 | insulin receptor signaling pathway |
MGI:96575 | IMP | Mouse | MGI:MGI:2447254|PMID:12488434 |
| Biological Process | GO:0008286 | insulin receptor signaling pathway |
P06213 | IDA | Human | PMID:8440175 |
| Biological Process | GO:0007626 | locomotory behavior |
WBGene00000898 | IMP | Worm | WB:WBPaper00006153|PMID:14576426 |
| Biological Process | GO:0030238 | male sex determination |
MGI:96575 | IMP | Mouse | MGI:MGI:2680871|PMID:14628051 |
| Biological Process | GO:0042992 | negative regulation of transcription factor import into nucleus |
WBGene00000898 | IGI | Worm | WB:WBPaper00004702|PMID:11381260 |
| Biological Process | GO:0009887 | organ morphogenesis |
MGI:96575 | IMP | Mouse | MGI:MGI:2387729|PMID:12101187 |
| Biological Process | GO:0046777 | protein amino acid autophosphorylation |
P06213 | IMP | Human | PMID:7537849 |
| Biological Process | GO:0051290 | protein heterotetramerization |
P06213 | IDA | Human | PMID:1898103 |
| Biological Process | GO:0000003 | reproduction |
WBGene00000898 | IMP | Worm | WB:WBPaper00003244|PMID:9790527 |