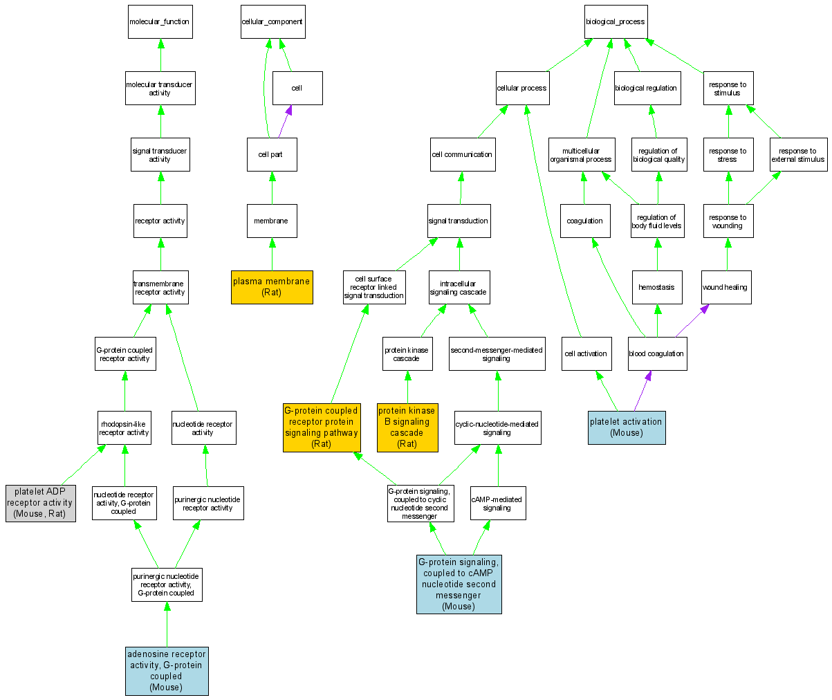
| Category | ID | Term | DB Object | Evidence | Organism | Reference |
| Molecular Function | GO:0001609 | adenosine receptor activity, G-protein coupled |
MGI:1918089 | IMP | Mouse | MGI:MGI:2136079|PMID:11413167 |
| Molecular Function | GO:0001621 | platelet ADP receptor activity |
MGI:1918089 | IMP | Mouse | MGI:MGI:2136079|PMID:11413167 |
| Molecular Function | GO:0001621 | platelet ADP receptor activity |
RGD:621681 | IDA | Rat | RGD:633493|PMID:11196645 |
| Cellular Component | GO:0005886 | plasma membrane |
RGD:621681 | IMP | Rat | RGD:633493|PMID:11196645 |
| Biological Process | GO:0007186 | G-protein coupled receptor protein signaling pathway |
RGD:621681 | IMP | Rat | RGD:633493|PMID:11196645 |
| Biological Process | GO:0007188 | G-protein signaling, coupled to cAMP nucleotide second messenger |
MGI:1918089 | IMP | Mouse | MGI:MGI:2136079|PMID:11413167 |
| Biological Process | GO:0030168 | platelet activation |
MGI:1918089 | IMP | Mouse | MGI:MGI:2136079|PMID:11413167 |
| Biological Process | GO:0043491 | protein kinase B signaling cascade |
RGD:621681 | IMP | Rat | RGD:1580185|PMID:15056287 |