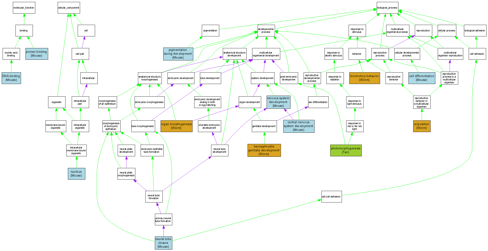
| Category | ID | Term | DB Object | Evidence | Organism | Reference |
| Molecular Function | GO:0003677 | DNA binding |
MGI:106679 | IDA | Mouse | MGI:MGI:3056015|PMID:15465018 |
| Molecular Function | GO:0005515 | protein binding |
MGI:106679 | IPI | Mouse | MGI:MGI:3688043|PMID:11238441 |
| Cellular Component | GO:0005634 | nucleus |
MGI:106679 | IDA | Mouse | MGI:MGI:2667467|PMID:12799086 |
| Cellular Component | GO:0005634 | nucleus |
MGI:106679 | IDA | Mouse | MGI:MGI:3056015|PMID:15465018 |
| Biological Process | GO:0030154 | cell differentiation |
MGI:106679 | IMP | Mouse | MGI:MGI:3056222|PMID:15384171 |
| Biological Process | GO:0007417 | central nervous system development |
MGI:106679 | IGI | Mouse | MGI:MGI:2155552|PMID:11756505 |
| Biological Process | GO:0040035 | hermaphrodite genitalia development |
WBGene00004335 | IMP | Worm | WB:WBPaper00006395|PMID:14551910 |
| Biological Process | GO:0007626 | locomotory behavior |
WBGene00004335 | IMP | Worm | WB:WBPaper00006395|PMID:14551910 |
| Biological Process | GO:0007399 | nervous system development |
MGI:106679 | IMP | Mouse | MGI:MGI:1353755|PMID:10677508 |
| Biological Process | GO:0001843 | neural tube closure |
MGI:106679 | IMP | Mouse | MGI:MGI:3056222|PMID:15384171 |
| Biological Process | GO:0009887 | organ morphogenesis |
WBGene00004335 | IMP | Worm | WB:WBPaper00005355|PMID:12091304 |
| Biological Process | GO:0018991 | oviposition |
WBGene00004335 | IMP | Worm | WB:WBPaper00005355|PMID:12091304 |
| Biological Process | GO:0018991 | oviposition |
WBGene00004335 | IMP | Worm | WB:WBPaper00006395|PMID:14551910 |
| Biological Process | GO:0009640 | photomorphogenesis |
gene:3353880 | IEP | Tair | TAIR:Publication:468|PMID:10794528 |
| Biological Process | GO:0048066 | pigmentation during development |
MGI:106679 | IMP | Mouse | MGI:MGI:1861752|PMID:10932191 |