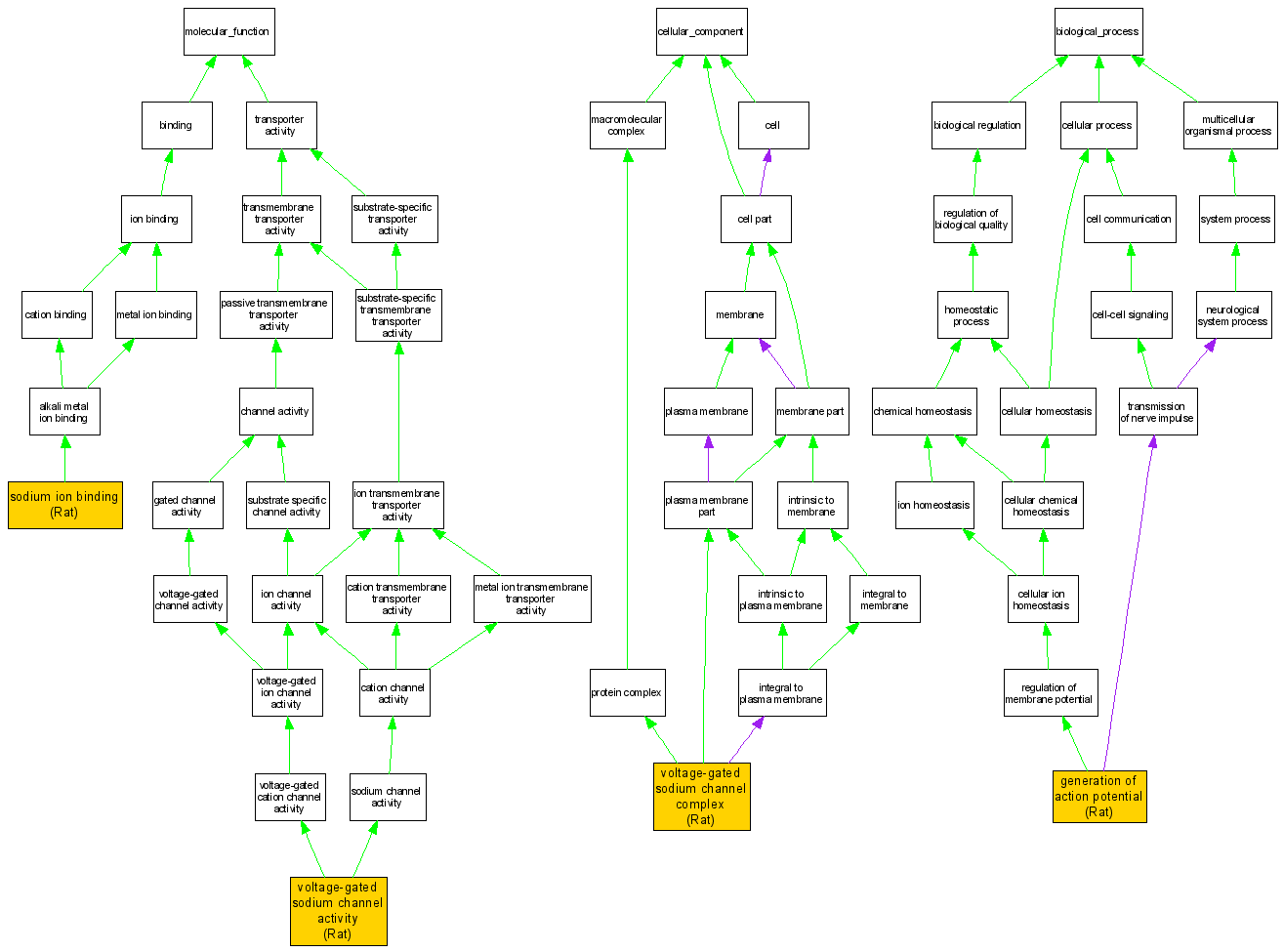
Compare GO annotations related to Migraine, familial hemiplegic, 3 using OMIM genes and OrthoDisease orthologs

A table of the annotations represented in this image is provided below.
CategoryIDTermDB ObjectEvidenceOrganismReference
Molecular FunctionGO:0031402sodium ion binding RGD:69364IDARatRGD:1599536|PMID:15664695
Molecular FunctionGO:0005248voltage-gated sodium channel activity RGD:69364IDARatRGD:1599536|PMID:15664695
Cellular ComponentGO:0001518voltage-gated sodium channel complex RGD:69364IDARatRGD:1599536|PMID:15664695
Biological ProcessGO:0019228generation of action potential RGD:69364IDARatRGD:1599536|PMID:15664695