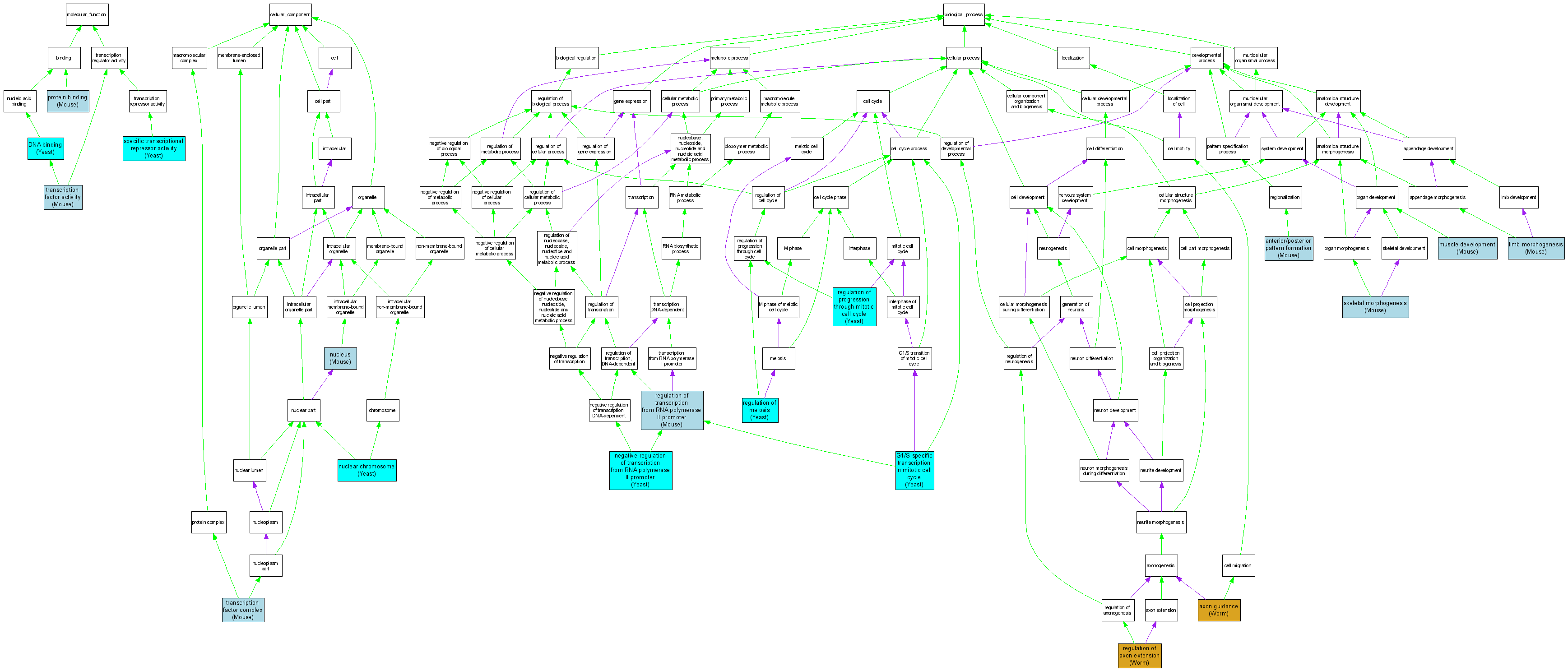
| Category | ID | Term | DB Object | Evidence | Organism | Reference |
| Molecular Function | GO:0003677 | DNA binding |
S000002859 | IDA | Yeast | SGD_REF:S000072304|PMID:12464633 |
| Molecular Function | GO:0005515 | protein binding |
MGI:108359 | IPI | Mouse | MGI:MGI:2156285|PMID:11696550 |
| Molecular Function | GO:0016566 | specific transcriptional repressor activity |
S000002859 | IDA | Yeast | SGD_REF:S000053020|PMID:10705372 |
| Molecular Function | GO:0016566 | specific transcriptional repressor activity |
S000002859 | IGI | Yeast | SGD_REF:S000072304|PMID:12464633 |
| Molecular Function | GO:0016566 | specific transcriptional repressor activity |
S000002859 | IPI | Yeast | SGD_REF:S000053020|PMID:10705372 |
| Molecular Function | GO:0003700 | transcription factor activity |
MGI:108359 | IDA | Mouse | MGI:MGI:2156285|PMID:11696550 |
| Cellular Component | GO:0000228 | nuclear chromosome |
S000002859 | IDA | Yeast | SGD_REF:S000053020|PMID:10705372 |
| Cellular Component | GO:0005634 | nucleus |
MGI:108359 | IDA | Mouse | MGI:MGI:1098911|PMID:9374397 |
| Cellular Component | GO:0005667 | transcription factor complex |
MGI:108359 | IPI | Mouse | MGI:MGI:2156285|PMID:11696550 |
| Biological Process | GO:0009952 | anterior/posterior pattern formation |
MGI:108359 | IMP | Mouse | MGI:MGI:1098911|PMID:9374397 |
| Biological Process | GO:0007411 | axon guidance |
WBGene00000440 | IMP | Worm | WB:WBPaper00004283|PMID:10887091 |
| Biological Process | GO:0000083 | G1/S-specific transcription in mitotic cell cycle |
S000002859 | IPI | Yeast | SGD_REF:S000071810|PMID:12464632 |
| Biological Process | GO:0035108 | limb morphogenesis |
MGI:108359 | IMP | Mouse | MGI:MGI:1098911|PMID:9374397 |
| Biological Process | GO:0007517 | muscle development |
MGI:108359 | IMP | Mouse | MGI:MGI:1098911|PMID:9374397 |
| Biological Process | GO:0000122 | negative regulation of transcription from RNA polymerase II promoter |
S000002859 | IEP | Yeast | SGD_REF:S000053020|PMID:10705372 |
| Biological Process | GO:0000122 | negative regulation of transcription from RNA polymerase II promoter |
S000002859 | IDA | Yeast | SGD_REF:S000072304|PMID:12464633 |
| Biological Process | GO:0000122 | negative regulation of transcription from RNA polymerase II promoter |
S000002859 | IPI | Yeast | SGD_REF:S000053020|PMID:10705372 |
| Biological Process | GO:0000122 | negative regulation of transcription from RNA polymerase II promoter |
S000002859 | IGI | Yeast | SGD_REF:S000072304|PMID:12464633 |
| Biological Process | GO:0030516 | regulation of axon extension |
WBGene00000440 | IMP | Worm | WB:WBPaper00004283|PMID:10887091 |
| Biological Process | GO:0040020 | regulation of meiosis |
S000002859 | IEP | Yeast | SGD_REF:S000053020|PMID:10705372 |
| Biological Process | GO:0040020 | regulation of meiosis |
S000002859 | IPI | Yeast | SGD_REF:S000053020|PMID:10705372 |
| Biological Process | GO:0007346 | regulation of progression through mitotic cell cycle |
S000002859 | IMP | Yeast | SGD_REF:S000072304|PMID:12464633 |
| Biological Process | GO:0006357 | regulation of transcription from RNA polymerase II promoter |
MGI:108359 | IDA | Mouse | MGI:MGI:2156285|PMID:11696550 |
| Biological Process | GO:0048705 | skeletal morphogenesis |
MGI:108359 | IMP | Mouse | MGI:MGI:1098911|PMID:9374397 |