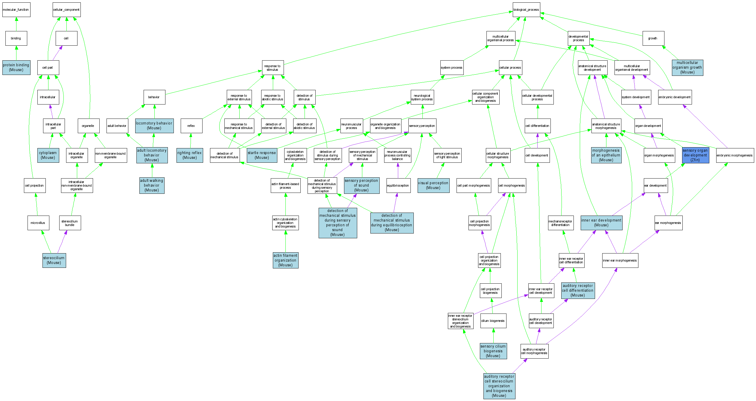
| Category | ID | Term | DB Object | Evidence | Organism | Reference |
| Molecular Function | GO:0005515 | protein binding |
MGI:1891428 | IPI | Mouse | MGI:MGI:3616414|PMID:16481439 |
| Molecular Function | GO:0005515 | protein binding |
MGI:1891428 | IPI | Mouse | MGI:MGI:3528108|PMID:15590703 |
| Cellular Component | GO:0005737 | cytoplasm |
MGI:1891428 | IDA | Mouse | MGI:MGI:3616414|PMID:16481439 |
| Cellular Component | GO:0032420 | stereocilium |
MGI:1891428 | IDA | Mouse | MGI:MGI:3722521|PMID:14570705 |
| Biological Process | GO:0007015 | actin filament organization |
MGI:1891428 | IMP | Mouse | MGI:MGI:3619110|PMID:11124469 |
| Biological Process | GO:0008344 | adult locomotory behavior |
MGI:1891428 | IMP | Mouse | MGI:MGI:76231 |
| Biological Process | GO:0007628 | adult walking behavior |
MGI:1891428 | IMP | Mouse | MGI:MGI:3619110|PMID:11124469 |
| Biological Process | GO:0042491 | auditory receptor cell differentiation |
MGI:1891428 | IMP | Mouse | MGI:MGI:3616414|PMID:16481439 |
| Biological Process | GO:0060088 | auditory receptor cell stereocilium organization and biogenesis |
MGI:1891428 | IMP | Mouse | MGI:MGI:1928787|PMID:10978835 |
| Biological Process | GO:0060088 | auditory receptor cell stereocilium organization and biogenesis |
MGI:1891428 | IGI | Mouse | MGI:MGI:3526751|PMID:15537665 |
| Biological Process | GO:0060088 | auditory receptor cell stereocilium organization and biogenesis |
MGI:1891428 | IMP | Mouse | MGI:MGI:3619110|PMID:11124469 |
| Biological Process | GO:0060088 | auditory receptor cell stereocilium organization and biogenesis |
MGI:1891428 | IMP | Mouse | MGI:MGI:3654702|PMID:16887306 |
| Biological Process | GO:0050973 | detection of mechanical stimulus during equilibrioception |
MGI:1891428 | IMP | Mouse | MGI:MGI:3616414|PMID:16481439 |
| Biological Process | GO:0050910 | detection of mechanical stimulus during sensory perception of sound |
MGI:1891428 | IMP | Mouse | MGI:MGI:3616414|PMID:16481439 |
| Biological Process | GO:0048839 | inner ear development |
MGI:1891428 | IMP | Mouse | MGI:MGI:1928787|PMID:10978835 |
| Biological Process | GO:0048839 | inner ear development |
MGI:1891428 | IMP | Mouse | MGI:MGI:3574187|PMID:15811708 |
| Biological Process | GO:0007626 | locomotory behavior |
MGI:1891428 | IMP | Mouse | MGI:MGI:1341448|PMID:10430593 |
| Biological Process | GO:0007626 | locomotory behavior |
MGI:1891428 | IMP | Mouse | MGI:MGI:3664354|PMID:16962269 |
| Biological Process | GO:0007626 | locomotory behavior |
MGI:1891428 | IMP | Mouse | MGI:MGI:1928787|PMID:10978835 |
| Biological Process | GO:0007626 | locomotory behavior |
MGI:1891428 | IMP | Mouse | MGI:MGI:3574187|PMID:15811708 |
| Biological Process | GO:0002009 | morphogenesis of an epithelium |
MGI:1891428 | IMP | Mouse | MGI:MGI:1929046|PMID:11138007 |
| Biological Process | GO:0035264 | multicellular organism growth |
MGI:1891428 | IMP | Mouse | MGI:MGI:1928787|PMID:10978835 |
| Biological Process | GO:0060013 | righting reflex |
MGI:1891428 | IMP | Mouse | MGI:MGI:1928787|PMID:10978835 |
| Biological Process | GO:0060013 | righting reflex |
MGI:1891428 | IMP | Mouse | MGI:MGI:3574187|PMID:15811708 |
| Biological Process | GO:0035058 | sensory cilium biogenesis |
MGI:1891428 | IMP | Mouse | MGI:MGI:3616414|PMID:16481439 |
| Biological Process | GO:0007423 | sensory organ development |
ZDB-GENE-030616-3 | IMP | Zfin | ZFIN:ZDB-PUB-050111-2|PMID:15634702 |
| Biological Process | GO:0007605 | sensory perception of sound |
MGI:1891428 | IMP | Mouse | MGI:MGI:53703|PMID:5093631 |
| Biological Process | GO:0007605 | sensory perception of sound |
MGI:1891428 | IMP | Mouse | MGI:MGI:1341448|PMID:10430593 |
| Biological Process | GO:0007605 | sensory perception of sound |
MGI:1891428 | IMP | Mouse | MGI:MGI:3616414|PMID:16481439 |
| Biological Process | GO:0007605 | sensory perception of sound |
MGI:1891428 | IMP | Mouse | MGI:MGI:76231 |
| Biological Process | GO:0007605 | sensory perception of sound |
MGI:1891428 | IMP | Mouse | MGI:MGI:1196061|PMID:9653653 |
| Biological Process | GO:0007605 | sensory perception of sound |
MGI:1891428 | IMP | Mouse | MGI:MGI:1928787|PMID:10978835 |
| Biological Process | GO:0007605 | sensory perception of sound |
MGI:1891428 | IGI | Mouse | MGI:MGI:3526751|PMID:15537665 |
| Biological Process | GO:0007605 | sensory perception of sound |
MGI:1891428 | IMP | Mouse | MGI:MGI:3619110|PMID:11124469 |
| Biological Process | GO:0001964 | startle response |
MGI:1891428 | IMP | Mouse | MGI:MGI:3574187|PMID:15811708 |
| Biological Process | GO:0007601 | visual perception |
MGI:1891428 | IMP | Mouse | MGI:MGI:3655911|PMID:16799054 |