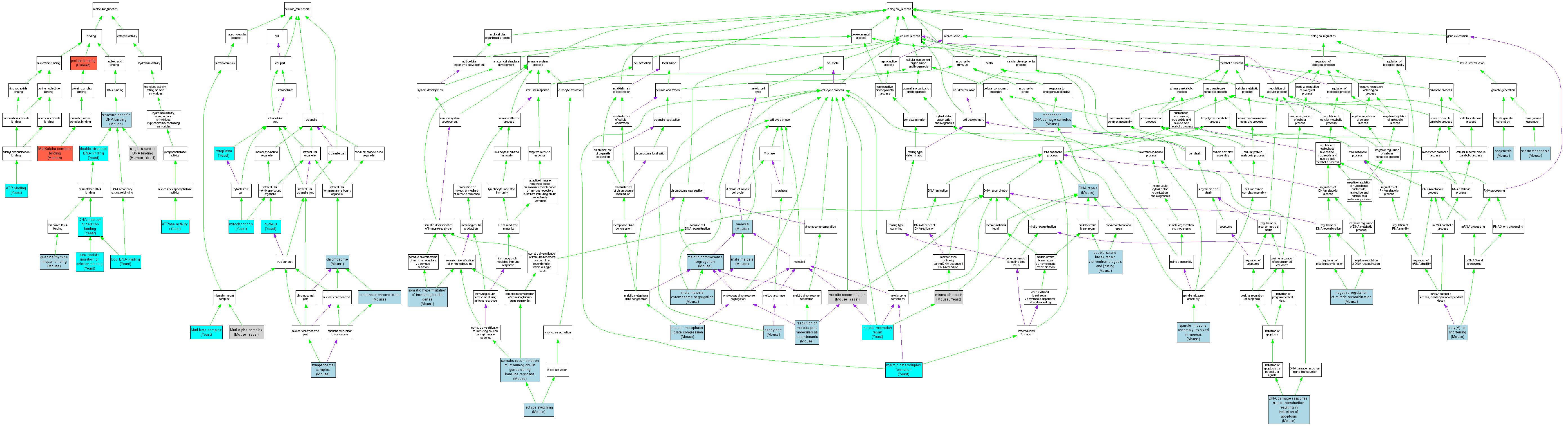
Compare GO annotations related to Colorectal cancer, hereditary nonpolyposis, type 2 using OMIM genes and OrthoDisease orthologs

A table of the annotations represented in this image is provided below.
CategoryIDTermDB ObjectEvidenceOrganismReference
Molecular FunctionGO:0005524ATP binding S000004777IMPYeastSGD_REF:S000042935|PMID:10938116
Molecular FunctionGO:0016887ATPase activity S000004777IDAYeastSGD_REF:S000069240|PMID:11717305
Molecular FunctionGO:0016887ATPase activity S000004777IMPYeastSGD_REF:S000069240|PMID:11717305
Molecular FunctionGO:0032139dinucleotide insertion or deletion binding S000004777IDAYeastSGD_REF:S000064102|PMID:9368761
Molecular FunctionGO:0032135DNA insertion or deletion binding S000004777IDAYeastSGD_REF:S000064102|PMID:9368761
Molecular FunctionGO:0003690double-stranded DNA binding S000004777IDAYeastSGD_REF:S000065918|PMID:11575920
Molecular FunctionGO:0032137guanine/thymine mispair binding MGI:101938IGIMouseMGI:MGI:3653556|PMID:16713580
Molecular FunctionGO:0000404loop DNA binding S000004777IDAYeastSGD_REF:S000064102|PMID:9368761
Molecular FunctionGO:0032407MutSalpha complex binding P40692IDAHumanPMID:16403449
Molecular FunctionGO:0005515protein binding P40692IPIHumanPMID:11427529
Molecular FunctionGO:0005515protein binding P40692IPIHumanPMID:14676842
Molecular FunctionGO:0005515protein binding P40692IPIHumanPMID:11429708
Molecular FunctionGO:0005515protein binding P40692IPIHumanPMID:2414623
Molecular FunctionGO:0003697single-stranded DNA binding P40692IDAHumanPMID:11809883
Molecular FunctionGO:0003697single-stranded DNA binding S000004777IDAYeastSGD_REF:S000065918|PMID:11575920
Molecular FunctionGO:0043566structure-specific DNA binding MGI:101938IDAMouseMGI:MGI:3028407|PMID:14716311
Cellular ComponentGO:0005694chromosome MGI:101938IDAMouseMGI:MGI:2179182|PMID:11934988
Cellular ComponentGO:0000793condensed chromosome MGI:101938IDAMouseMGI:MGI:2183707|PMID:12091911
Cellular ComponentGO:0000793condensed chromosome MGI:101938IDAMouseMGI:MGI:2671746|PMID:12913077
Cellular ComponentGO:0000793condensed chromosome MGI:101938IMPMouseMGI:MGI:81751|PMID:8673133
Cellular ComponentGO:0005737cytoplasm S000004777IDAYeastSGD_REF:S000074185|PMID:14562095
Cellular ComponentGO:0005739mitochondrion S000004777IDAYeastSGD_REF:S000117178|PMID:16823961
Cellular ComponentGO:0005739mitochondrion S000004777IDAYeastSGD_REF:S000075100|PMID:14576278
Cellular ComponentGO:0032389MutLalpha complex MGI:101938IDAMouseMGI:MGI:3653556|PMID:16713580
Cellular ComponentGO:0032389MutLalpha complex S000004777IPIYeastSGD_REF:S000055563|PMID:10570173
Cellular ComponentGO:0032390MutLbeta complex S000004777IPIYeastSGD_REF:S000047209|PMID:9770499
Cellular ComponentGO:0005634nucleus S000004777IDAYeastSGD_REF:S000074185|PMID:14562095
Cellular ComponentGO:0000795synaptonemal complex MGI:101938IDAMouseMGI:MGI:3056006|PMID:15467367
Cellular ComponentGO:0000795synaptonemal complex MGI:101938IDAMouseMGI:MGI:3612193|PMID:16260499
Biological ProcessGO:0008630DNA damage response, signal transduction resulting in induction of apoptosis MGI:101938IMPMouseMGI:MGI:2678630|PMID:14562041
Biological ProcessGO:0006281DNA repair MGI:101938IMPMouseMGI:MGI:2677087|PMID:13679151
Biological ProcessGO:0006281DNA repair MGI:101938IMPMouseMGI:MGI:3513725|PMID:15480418
Biological ProcessGO:0006303double-strand break repair via nonhomologous end joining MGI:101938IMPMouseMGI:MGI:3039915|PMID:15084308
Biological ProcessGO:0045190isotype switching MGI:101938IMPMouseMGI:MGI:2662086|PMID:12743174
Biological ProcessGO:0007140male meiosis MGI:101938IMPMouseMGI:MGI:3056006|PMID:15467367
Biological ProcessGO:0007060male meiosis chromosome segregation MGI:101938IMPMouseMGI:MGI:81744|PMID:8796278
Biological ProcessGO:0007126meiosis MGI:101938IDAMouseMGI:MGI:2183707|PMID:12091911
Biological ProcessGO:0045132meiotic chromosome segregation MGI:101938IMPMouseMGI:MGI:2386157|PMID:12217320
Biological ProcessGO:0000713meiotic heteroduplex formation S000004777IMPYeastSGD_REF:S000080426|PMID:15654114
Biological ProcessGO:0043060meiotic metaphase I plate congression MGI:101938IMPMouseMGI:MGI:1340178|PMID:10385520
Biological ProcessGO:0000710meiotic mismatch repair S000004777IMPYeastSGD_REF:S000115808|PMID:16702432
Biological ProcessGO:0007131meiotic recombination MGI:101938IMPMouseMGI:MGI:3612347|PMID:16307920
Biological ProcessGO:0007131meiotic recombination MGI:101938IMPMouseMGI:MGI:81751|PMID:8673133
Biological ProcessGO:0007131meiotic recombination MGI:101938IMPMouseMGI:MGI:1340178|PMID:10385520
Biological ProcessGO:0007131meiotic recombination S000004777IMPYeastSGD_REF:S000055563|PMID:10570173
Biological ProcessGO:0006298mismatch repair MGI:101938IMPMouseMGI:MGI:3607956|PMID:16204034
Biological ProcessGO:0006298mismatch repair MGI:101938IMPMouseMGI:MGI:3691360|PMID:10429667
Biological ProcessGO:0006298mismatch repair MGI:101938IMPMouseMGI:MGI:3692242|PMID:16728433
Biological ProcessGO:0006298mismatch repair MGI:101938IMPMouseMGI:MGI:1339254|PMID:10359802
Biological ProcessGO:0006298mismatch repair MGI:101938IMPMouseMGI:MGI:1353727|PMID:10657972
Biological ProcessGO:0006298mismatch repair MGI:101938IMPMouseMGI:MGI:1859717|PMID:10851078
Biological ProcessGO:0006298mismatch repair MGI:101938IDAMouseMGI:MGI:1354996|PMID:10747038
Biological ProcessGO:0006298mismatch repair MGI:101938IMPMouseMGI:MGI:1933705|PMID:11313994
Biological ProcessGO:0006298mismatch repair MGI:101938IMPMouseMGI:MGI:1332740|PMID:10096563
Biological ProcessGO:0006298mismatch repair MGI:101938IMPMouseMGI:MGI:81371|PMID:8674118
Biological ProcessGO:0006298mismatch repair MGI:101938IMPMouseMGI:MGI:1203882|PMID:9560238
Biological ProcessGO:0006298mismatch repair MGI:101938IMPMouseMGI:MGI:1197799|PMID:9500552
Biological ProcessGO:0006298mismatch repair S000004777IMPYeastSGD_REF:S000048288|PMID:2685551
Biological ProcessGO:0045950negative regulation of mitotic recombination MGI:101938IMPMouseMGI:MGI:3513725|PMID:15480418
Biological ProcessGO:0048477oogenesis MGI:101938IMPMouseMGI:MGI:81371|PMID:8674118
Biological ProcessGO:0000239pachytene MGI:101938IMPMouseMGI:MGI:81371|PMID:8674118
Biological ProcessGO:0000289poly(A) tail shortening MGI:101938IMPMouseMGI:MGI:1934053|PMID:11337385
Biological ProcessGO:0000712resolution of meiotic joint molecules as recombinants MGI:101938IMPMouseMGI:MGI:2386157|PMID:12217320
Biological ProcessGO:0000712resolution of meiotic joint molecules as recombinants MGI:101938IMPMouseMGI:MGI:1340178|PMID:10385520
Biological ProcessGO:0006974response to DNA damage stimulus MGI:101938IMPMouseMGI:MGI:2678630|PMID:14562041
Biological ProcessGO:0006974response to DNA damage stimulus MGI:101938IMPMouseMGI:MGI:3607956|PMID:16204034
Biological ProcessGO:0006974response to DNA damage stimulus MGI:101938IGIMouseMGI:MGI:1203882|PMID:9560238
Biological ProcessGO:0006974response to DNA damage stimulus MGI:101938IGIMouseMGI:MGI:1353727|PMID:10657972
Biological ProcessGO:0016446somatic hypermutation of immunoglobulin genes MGI:101938IMPMouseMGI:MGI:3691360|PMID:10429667
Biological ProcessGO:0016446somatic hypermutation of immunoglobulin genes MGI:101938IMPMouseMGI:MGI:1332749|PMID:10092760
Biological ProcessGO:0002204somatic recombination of immunoglobulin genes during immune response MGI:101938IGIMouseMGI:MGI:2662086|PMID:12743174
Biological ProcessGO:0007283spermatogenesis MGI:101938IMPMouseMGI:MGI:2386157|PMID:12217320
Biological ProcessGO:0007283spermatogenesis MGI:101938IMPMouseMGI:MGI:81371|PMID:8674118
Biological ProcessGO:0051257spindle midzone assembly involved in meiosis MGI:101938IMPMouseMGI:MGI:1340178|PMID:10385520