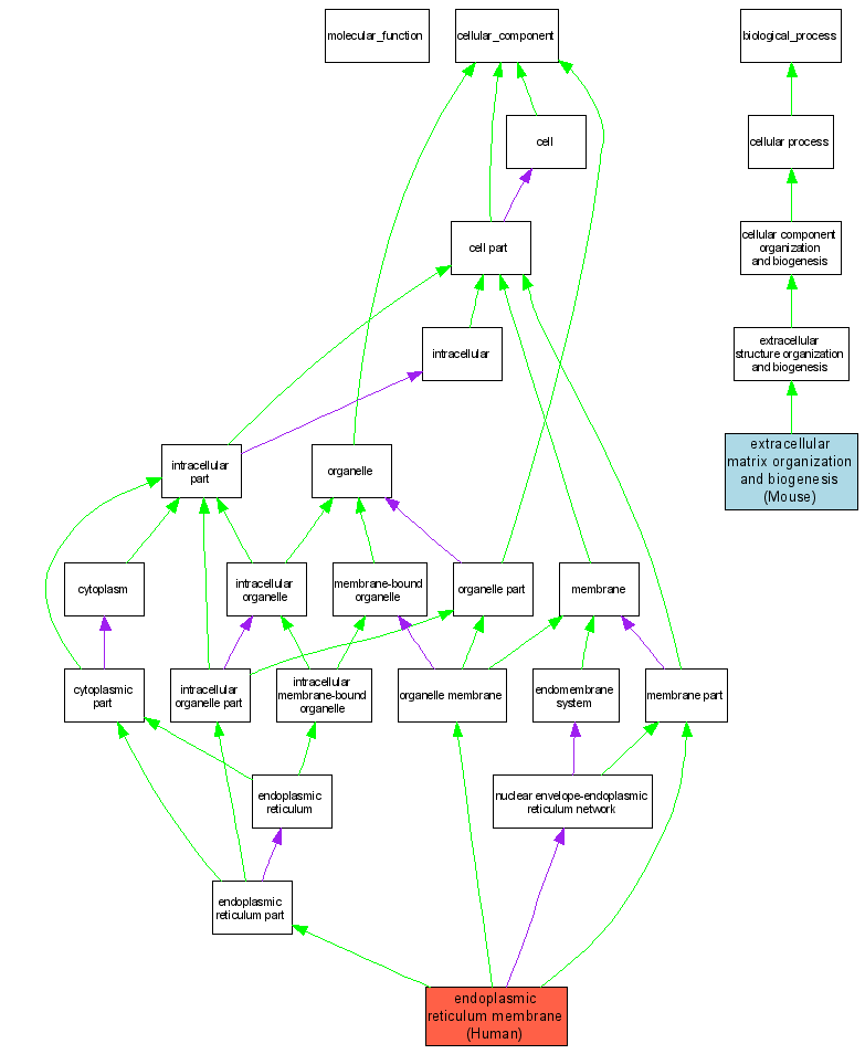
Compare GO annotations related to Muscular dystrophy, limb-girdle, type 2K using OMIM genes and OrthoDisease orthologs

A table of the annotations represented in this image is provided below.
CategoryIDTermDB ObjectEvidenceOrganismReference
Cellular ComponentGO:0005789endoplasmic reticulum membrane Q9Y6A1IDAHumanPMID:14699049
Biological ProcessGO:0030198extracellular matrix organization and biogenesis MGI:2138994IMPMouseMGI:MGI:3057057|PMID:15383666