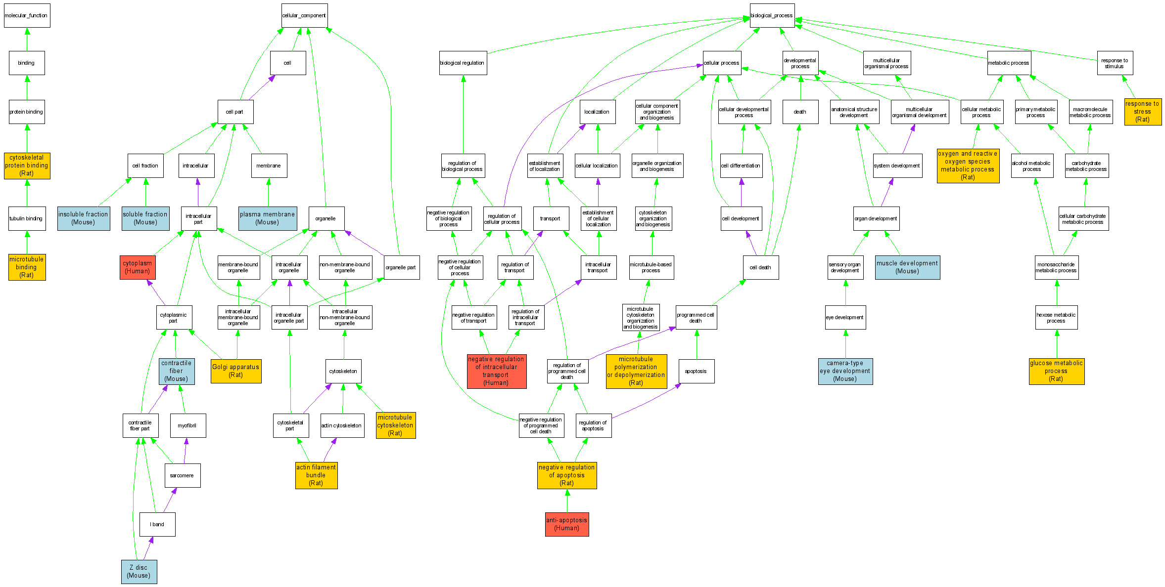
Compare GO annotations related to Myopathy, cardioskeletal, desmin-related, with cataract using OMIM genes and OrthoDisease orthologs

A table of the annotations represented in this image is provided below.
CategoryIDTermDB ObjectEvidenceOrganismReference
Molecular FunctionGO:0008092cytoskeletal protein binding RGD:2414IDARatRGD:1598493|PMID:15075233
Molecular FunctionGO:0008017microtubule binding RGD:2414IDARatRGD:1598493|PMID:15075233
Cellular ComponentGO:0032432actin filament bundle RGD:2414IDARatRGD:1598494|PMID:10625651
Cellular ComponentGO:0043292contractile fiber MGI:88516IDAMouseMGI:MGI:3028713|PMID:14627610
Cellular ComponentGO:0005737cytoplasm P02511IDAHumanPMID:14752512
Cellular ComponentGO:0005794Golgi apparatus RGD:2414IDARatRGD:1598492|PMID:15339919
Cellular ComponentGO:0005626insoluble fraction MGI:88516IDAMouseMGI:MGI:3028713|PMID:14627610
Cellular ComponentGO:0015630microtubule cytoskeleton RGD:2414IDARatRGD:1598493|PMID:15075233
Cellular ComponentGO:0005886plasma membrane MGI:88516IDAMouseMGI:MGI:3028713|PMID:14627610
Cellular ComponentGO:0005625soluble fraction MGI:88516IDAMouseMGI:MGI:3028713|PMID:14627610
Cellular ComponentGO:0030018Z disc MGI:88516IDAMouseMGI:MGI:3028713|PMID:14627610
Biological ProcessGO:0006916anti-apoptosis P02511IDAHumanPMID:14752512
Biological ProcessGO:0043010camera-type eye development MGI:88516IGIMouseMGI:MGI:2682441|PMID:12546709
Biological ProcessGO:0006006glucose metabolic process RGD:2414IMPRatRGD:1598485|PMID:15358243
Biological ProcessGO:0031109microtubule polymerization or depolymerization RGD:2414IMPRatRGD:1598493|PMID:15075233
Biological ProcessGO:0007517muscle development MGI:88516IGIMouseMGI:MGI:2154007|PMID:11687538
Biological ProcessGO:0043066negative regulation of apoptosis RGD:2414IMPRatRGD:1598485|PMID:15358243
Biological ProcessGO:0032387negative regulation of intracellular transport P02511IDAHumanPMID:14752512
Biological ProcessGO:0006800oxygen and reactive oxygen species metabolic process RGD:2414IMPRatRGD:1598485|PMID:15358243
Biological ProcessGO:0006950response to stress RGD:2414IPIRatRGD:704398|PMID:11945023