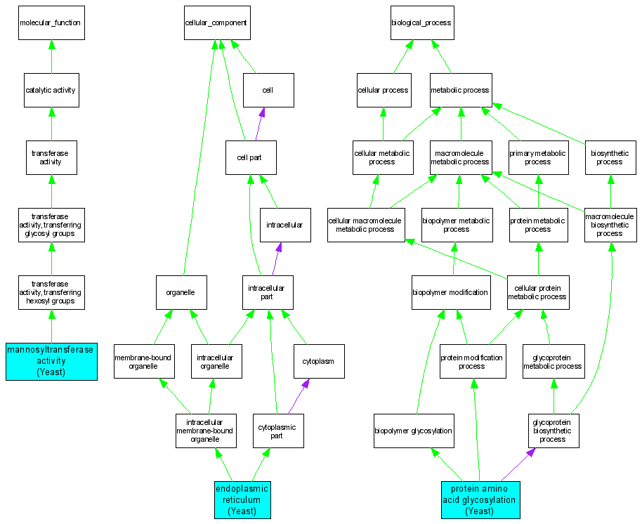
Compare GO annotations related to Congenital disorder of glycosylation, type Il using OMIM genes and OrthoDisease orthologs

A table of the annotations represented in this image is provided below.
CategoryIDTermDB ObjectEvidenceOrganismReference
Molecular FunctionGO:0000030mannosyltransferase activity S000005163IMPYeastSGD_REF:S000046181|PMID:8692962
Cellular ComponentGO:0005783endoplasmic reticulum S000005163IMPYeastSGD_REF:S000046181|PMID:8692962
Biological ProcessGO:0006486protein amino acid glycosylation S000005163IMPYeastSGD_REF:S000046181|PMID:8692962