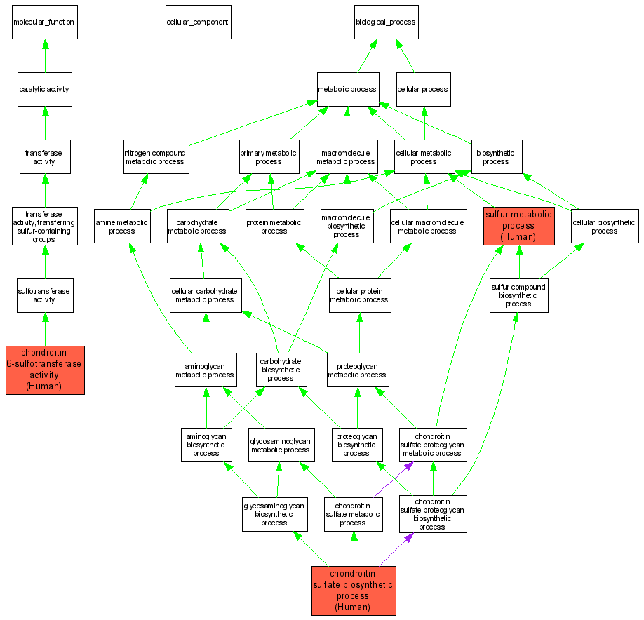
Compare GO annotations related to Spondyloepiphyseal dysplasia, Omani type using OMIM genes and OrthoDisease orthologs

A table of the annotations represented in this image is provided below.
CategoryIDTermDB ObjectEvidenceOrganismReference
Molecular FunctionGO:0008459chondroitin 6-sulfotransferase activity Q7LGC8IDAHumanPMID:9883891
Biological ProcessGO:0030206chondroitin sulfate biosynthetic process Q7LGC8IDAHumanPMID:9883891
Biological ProcessGO:0006790sulfur metabolic process Q7LGC8IDAHumanPMID:9883891