| Category | ID | Term | DB Object | Evidence | Organism | Reference |
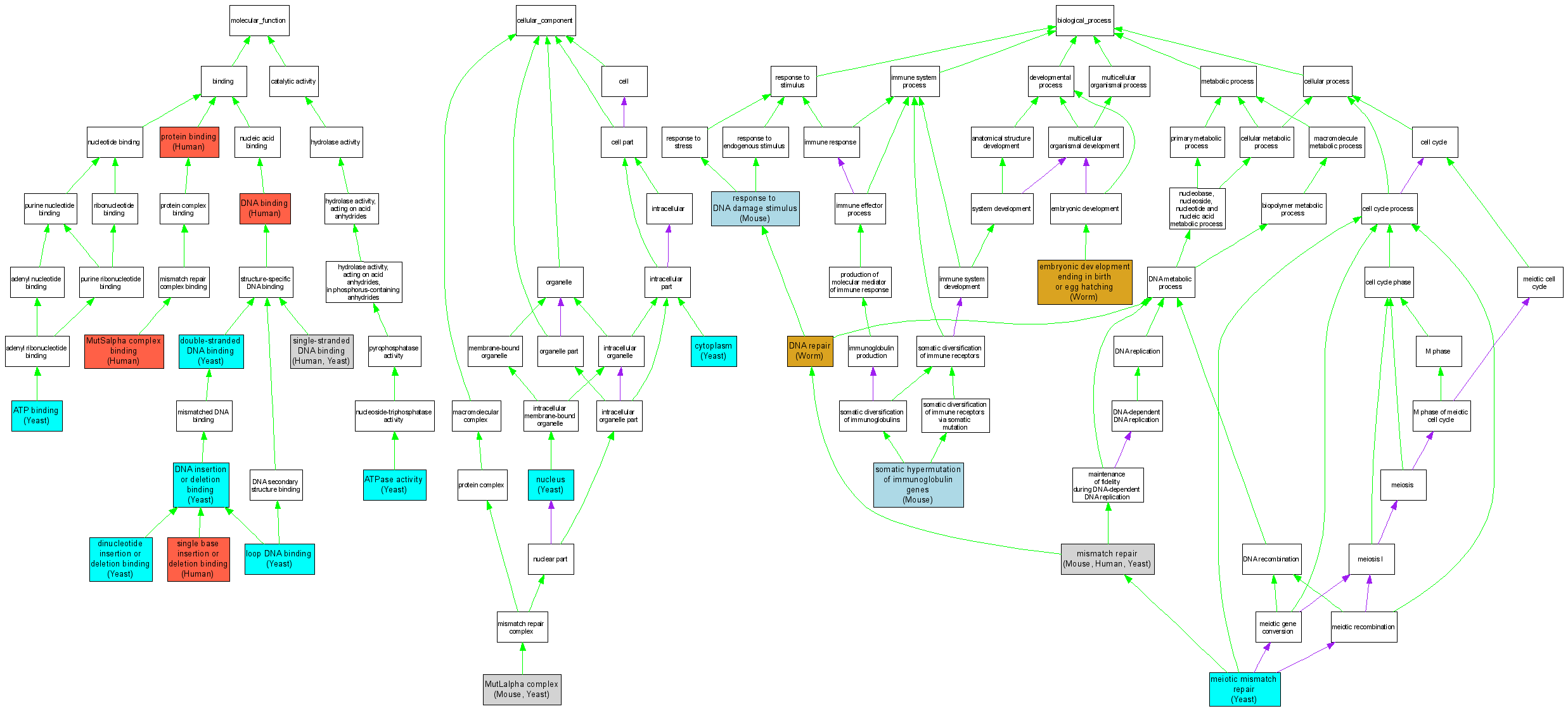
| Molecular Function | GO:0005524 | ATP binding |
S000005026 | IMP | Yeast | SGD_REF:S000042935|PMID:10938116 |
| Molecular Function | GO:0016887 | ATPase activity |
S000005026 | IDA | Yeast | SGD_REF:S000069240|PMID:11717305 |
| Molecular Function | GO:0016887 | ATPase activity |
S000005026 | IMP | Yeast | SGD_REF:S000069240|PMID:11717305 |
| Molecular Function | GO:0032139 | dinucleotide insertion or deletion binding |
S000005026 | IDA | Yeast | SGD_REF:S000064102|PMID:9368761 |
| Molecular Function | GO:0003677 | DNA binding |
P54278 | IDA | Human | PMID:10871409 |
| Molecular Function | GO:0032135 | DNA insertion or deletion binding |
S000005026 | IDA | Yeast | SGD_REF:S000064102|PMID:9368761 |
| Molecular Function | GO:0003690 | double-stranded DNA binding |
S000005026 | IDA | Yeast | SGD_REF:S000065918|PMID:11575920 |
| Molecular Function | GO:0000404 | loop DNA binding |
S000005026 | IDA | Yeast | SGD_REF:S000064102|PMID:9368761 |
| Molecular Function | GO:0032407 | MutSalpha complex binding |
P54278 | IDA | Human | PMID:16403449 |
| Molecular Function | GO:0005515 | protein binding |
P54278 | IPI | Human | PMID:11793469 |
| Molecular Function | GO:0032138 | single base insertion or deletion binding |
P54278 | IDA | Human | PMID:10871409 |
| Molecular Function | GO:0003697 | single-stranded DNA binding |
P54278 | IDA | Human | PMID:11809883 |
| Molecular Function | GO:0003697 | single-stranded DNA binding |
S000005026 | IDA | Yeast | SGD_REF:S000065918|PMID:11575920 |
| Cellular Component | GO:0005737 | cytoplasm |
S000005026 | IDA | Yeast | SGD_REF:S000074185|PMID:14562095 |
| Cellular Component | GO:0032389 | MutLalpha complex |
MGI:104288 | IDA | Mouse | MGI:MGI:3653556|PMID:16713580 |
| Cellular Component | GO:0032389 | MutLalpha complex |
S000005026 | IPI | Yeast | SGD_REF:S000055563|PMID:10570173 |
| Cellular Component | GO:0005634 | nucleus |
S000005026 | IDA | Yeast | SGD_REF:S000074185|PMID:14562095 |
| Biological Process | GO:0006281 | DNA repair |
MGI:104288 | IMP | Mouse | MGI:MGI:3513725|PMID:15480418 |
| Biological Process | GO:0006281 | DNA repair |
WBGene00004064 | IMP | Worm | WB:WBPaper00005736|PMID:12600937 |
| Biological Process | GO:0009792 | embryonic development ending in birth or egg hatching |
WBGene00004064 | IMP | Worm | WB:WBPaper00005599|PMID:12445391 |
| Biological Process | GO:0000710 | meiotic mismatch repair |
S000005026 | IMP | Yeast | SGD_REF:S000115808|PMID:16702432 |
| Biological Process | GO:0006298 | mismatch repair |
MGI:104288 | IGI | Mouse | MGI:MGI:3607956|PMID:16204034 |
| Biological Process | GO:0006298 | mismatch repair |
MGI:104288 | IMP | Mouse | MGI:MGI:3607956|PMID:16204034 |
| Biological Process | GO:0006298 | mismatch repair |
MGI:104288 | IMP | Mouse | MGI:MGI:1933705|PMID:11313994 |
| Biological Process | GO:0006298 | mismatch repair |
MGI:104288 | IMP | Mouse | MGI:MGI:1197799|PMID:9500552 |
| Biological Process | GO:0006298 | mismatch repair |
MGI:104288 | IMP | Mouse | MGI:MGI:1339254|PMID:10359802 |
| Biological Process | GO:0006298 | mismatch repair |
MGI:104288 | IMP | Mouse | MGI:MGI:3692242|PMID:16728433 |
| Biological Process | GO:0006298 | mismatch repair |
MGI:104288 | IMP | Mouse | MGI:MGI:3691360|PMID:10429667 |
| Biological Process | GO:0006298 | mismatch repair |
P54278 | IDA | Human | PMID:10871409 |
| Biological Process | GO:0006298 | mismatch repair |
S000005026 | IMP | Yeast | SGD_REF:S000048288|PMID:2685551 |
| Biological Process | GO:0006974 | response to DNA damage stimulus |
MGI:104288 | IMP | Mouse | MGI:MGI:3607956|PMID:16204034 |
| Biological Process | GO:0006974 | response to DNA damage stimulus |
MGI:104288 | IGI | Mouse | MGI:MGI:3607956|PMID:16204034 |
| Biological Process | GO:0016446 | somatic hypermutation of immunoglobulin genes |
MGI:104288 | IMP | Mouse | MGI:MGI:3691360|PMID:10429667 |