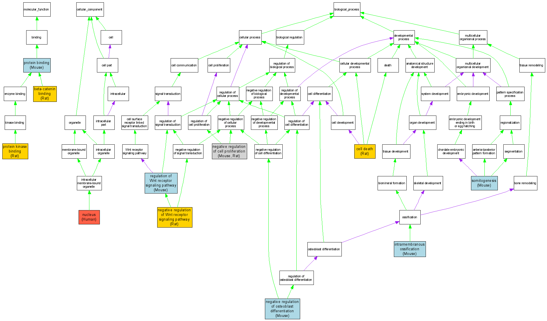
| Category | ID | Term | DB Object | Evidence | Organism | Reference |
| Molecular Function | GO:0008013 | beta-catenin binding |
RGD:69259 | IDA | Rat | RGD:68736|PMID:9566905 |
| Molecular Function | GO:0005515 | protein binding |
MGI:1270862 | IPI | Mouse | MGI:MGI:1203346|PMID:9554852 |
| Molecular Function | GO:0019901 | protein kinase binding |
RGD:69259 | IPI | Rat | RGD:68736|PMID:9566905 |
| Cellular Component | GO:0005634 | nucleus |
Q9Y2T1 | IDA | Human | PMID:12072559 |
| Biological Process | GO:0008219 | cell death |
RGD:69259 | IDA | Rat | RGD:1599426|PMID:15572025 |
| Biological Process | GO:0001957 | intramembranous ossification |
MGI:1270862 | IMP | Mouse | MGI:MGI:3578608|PMID:15790973 |
| Biological Process | GO:0008285 | negative regulation of cell proliferation |
MGI:1270862 | IMP | Mouse | MGI:MGI:3578608|PMID:15790973 |
| Biological Process | GO:0008285 | negative regulation of cell proliferation |
RGD:69259 | IDA | Rat | RGD:1599426|PMID:15572025 |
| Biological Process | GO:0045668 | negative regulation of osteoblast differentiation |
MGI:1270862 | IMP | Mouse | MGI:MGI:3578608|PMID:15790973 |
| Biological Process | GO:0030178 | negative regulation of Wnt receptor signaling pathway |
RGD:69259 | IDA | Rat | RGD:68736|PMID:9566905 |
| Biological Process | GO:0030111 | regulation of Wnt receptor signaling pathway |
MGI:1270862 | IDA | Mouse | MGI:MGI:1203346|PMID:9554852 |
| Biological Process | GO:0001756 | somitogenesis |
MGI:1270862 | IDA | Mouse | MGI:MGI:3037351|PMID:12636920 |