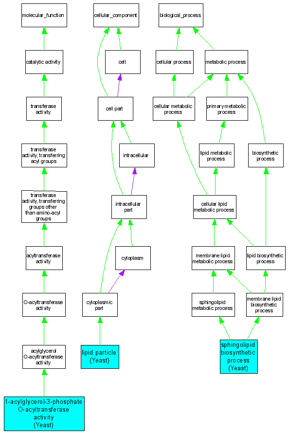
Compare GO annotations related to Lipodystrophy, congenital generalized, type 1 using OMIM genes and OrthoDisease orthologs

A table of the annotations represented in this image is provided below.
CategoryIDTermDB ObjectEvidenceOrganismReference
Molecular FunctionGO:00038411-acylglycerol-3-phosphate O-acyltransferase activity S000002210IDAYeastSGD_REF:S000055092|PMID:9212466
Cellular ComponentGO:0005811lipid particle S000002210IDAYeastSGD_REF:S000048561|PMID:10515935
Biological ProcessGO:0030148sphingolipid biosynthetic process S000002210IMPYeastSGD_REF:S000044872|PMID:8408076